Codes P0101 and P0102, Fuses/Relays?

Tiny
AZDANNO04
  • MEMBER
  • 2008 CHEVROLET COBALT
  • 2.2L
  • 4 CYL
  • 2WD
  • MANUAL
  • 138,878 MILES
For Mass Airflow since I have code P0101 P0102. The car listed above is a coupe.
Friday, April 21st, 2023 AT 6:39 PM

9 Replies

Tiny
AL514
  • MECHANIC
  • 5,584 POSTS
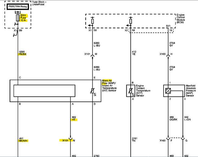
Hello, do you have your own scan tool? There are quite a few components on the fuse for the Mass Air Flow sensor, so I don't think it is a fuse related issue or you would have a lot more codes present. Checking the voltage level at the MAF is a good idea, there might be a corroded connection somewhere or possibly a bad Ground. I will post the wiring diagrams for the sensor. The P0102 is a Low Frequency code, so the MAF sensor may be dirty and need to cleaned. Auto part stores sell Mass Air flow sensor cleaner spray. If the voltage levels to the sensor are ok, cleaning the sensor might help a lot especially with higher mileage.
In the 1st diagram below the Pink wire with a Black stripe should have 12v with the key On, you can use the Black wire with a White stripe as a Ground, this will verify both power and ground to the sensor at the same time, I will also post the X101 connector that the sensor's wires run through to check for corrosion.
The 2nd and 3rd are the OEM manufacturer diagrams, showing the X101 connector where pin N (Yellow wire) is the Signal wire to the engine computer. Included is the engine computer connector X1 pin 37 is where the MAF sensor Signal inputs.

https://www.2carpros.com/articles/mass-air-flow-service

https://www.2carpros.com/articles/how-to-use-a-voltmeter
Was this
answer
helpful?
Yes
No
+1
Saturday, April 22nd, 2023 AT 3:31 PM
Tiny
AZDANNO04
  • MEMBER
  • 343 POSTS
I did take a closer look at the wiring harness and at the very end of the wires that go into the harness the insulation is gone and exposing the wire right by the harness.
Was this
answer
helpful?
Yes
No
Sunday, April 23rd, 2023 AT 11:49 AM
Tiny
AL514
  • MECHANIC
  • 5,584 POSTS
Okay, can you take a picture so I can get a better idea of what you're seeing, I'll keep the photo too, it can help someone else in the future. Wires that are missing the insulation will start to corrode and it can travel inside the insulation up the wire. So seeing how bad it is will give a better idea of what needs to be done for a repair.
Was this
answer
helpful?
Yes
No
+1
Sunday, April 23rd, 2023 AT 12:01 PM
Tiny
AZDANNO04
  • MEMBER
  • 343 POSTS
Sure can just one moment.
Was this
answer
helpful?
Yes
No
Sunday, April 23rd, 2023 AT 12:46 PM
Tiny
AZDANNO04
  • MEMBER
  • 343 POSTS
I wrapped some electrical tape but I don’t think it’s doing the trick.
Was this
answer
helpful?
Yes
No
Sunday, April 23rd, 2023 AT 1:16 PM
Tiny
AL514
  • MECHANIC
  • 5,584 POSTS
I can't see any exposed wire from that picture, but it needs to be repaired. What color wire is it and is there more than one that's missing the insulation? Either way the connector will need to be repaired. You may be able to get a new connector pigtail with wires already in the connector, you will have to strip back the insulation on each wire and crimp them to the new connector. But only do one at a time so you don't get the wires mixed up. The electrical tape is not going to keep moisture out.
Was this
answer
helpful?
Yes
No
+1
Sunday, April 23rd, 2023 AT 1:45 PM
Tiny
AZDANNO04
  • MEMBER
  • 343 POSTS
Thank you.
Was this
answer
helpful?
Yes
No
Sunday, April 23rd, 2023 AT 2:28 PM
Tiny
AL514
  • MECHANIC
  • 5,584 POSTS
No problem, if you have any other questions about repairing the wires just ask. When you crimp them, buy the crimp connectors that have heat shrink on them. That way once you crimp it, you can heat the connector and it will seal the connections so no moisture at all will get in.
Was this
answer
helpful?
Yes
No
+1
Sunday, April 23rd, 2023 AT 2:37 PM
Tiny
AZDANNO04
  • MEMBER
  • 343 POSTS
Thank you very much!
Was this
answer
helpful?
Yes
No
Sunday, April 23rd, 2023 AT 3:20 PM

Please login or register to post a reply.