HOME
ASK A QUESTION
REPAIR GUIDES
BECOME A MEMBER
LOG IN
Login with Facebook
OR
Remember me
NOT A MEMBER?
FORGOT PASSWORD?
CONTACT US
PRIVACY POLICY
TERMS AND CONDITIONS
☰
Home
Ford
F-250
Warning Lights
Four Wheel Drive Light
Fuses, interior lights and four wheel drive lights quit working
BOBBY PILGRIM
MEMBER
1999 FORD F-250
5.7L
V8
4WD
15,000 MILES
Interior lights and four wheel drive lights quit working.
Tuesday, February 21st, 2017 AT 6:22 PM
1 Reply
KEN L
MASTER CERTIFIED MECHANIC
54,831 POSTS
Hey Bobby,
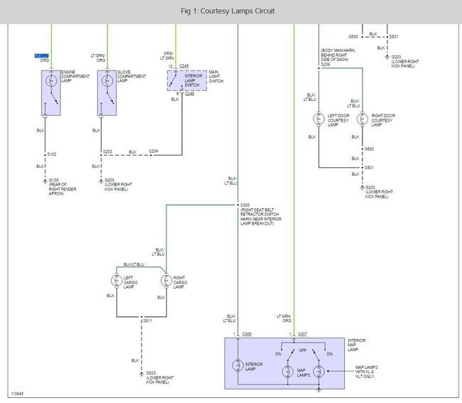
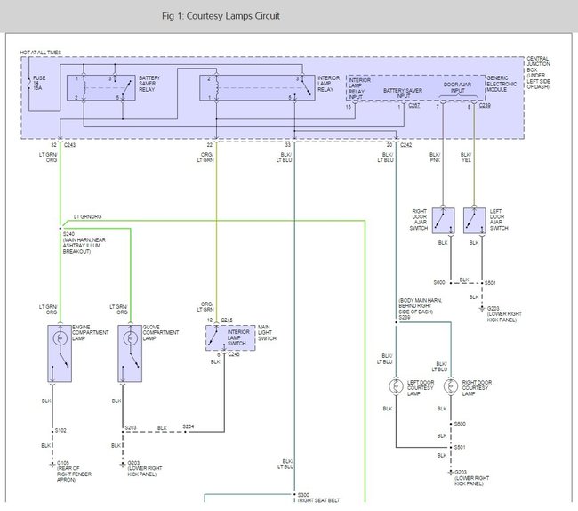
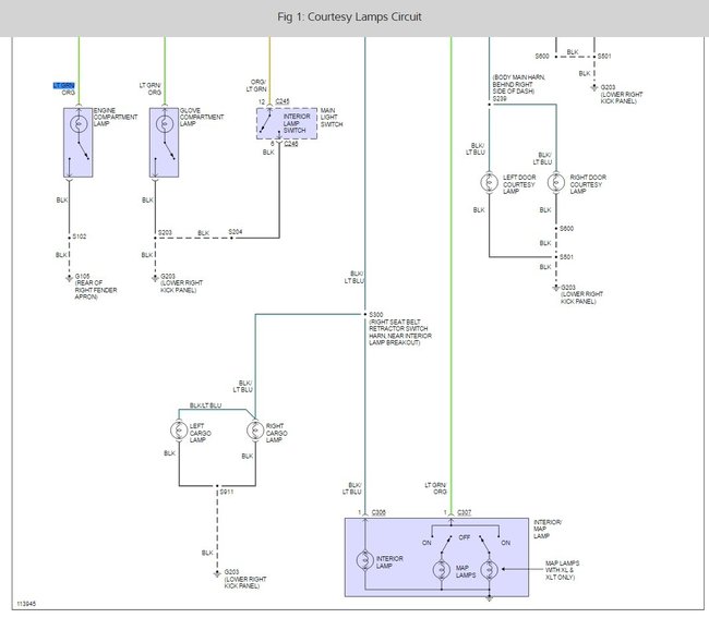
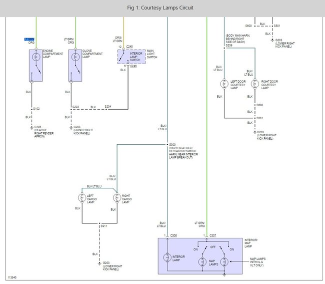
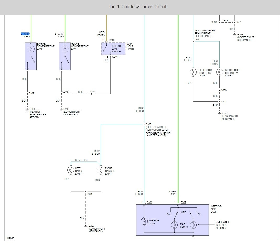
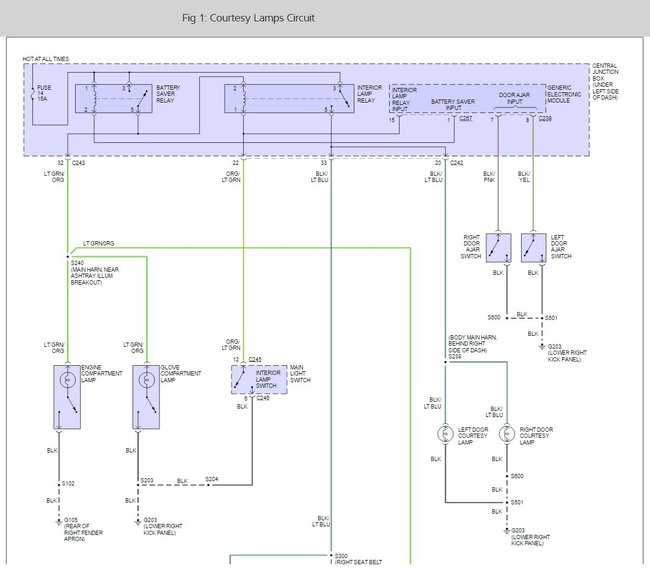
It looks like there is a interior light relay that could be bad, here are some wiring diagrams so you can do some testing to get the problem fixed.
Relay test guide
https://www.2carpros.com/articles/how-to-check-an-electrical-relay-and-wiring-control-circuit
Please let us know what you find so it will help others.
Best, Ken
Images (Click to make bigger)
Was this
answer
helpful?
Yes
No
Friday, February 24th, 2017 AT 11:32 AM
Please
login
or
register
to post a reply.
Related Four Wheel Drive Light Content
1999 Ford F250 Glow Plug Light
I Put The Key In The Ignition And Turned The Key On And Waited Like Your Suppost To On A Deisel Until Theglow Plug Light Turns On. Well This...
Asked by
tc6591
·
1 ANSWER
1999
FORD F-250
Engine Stumbles And Service Engine Soon Light On
1999 F250 5.4l Triton 2wd With 94000 Miles. Purchased Truck Used Last Year With No Maintenance History. This Just Started Happening...
Asked by
mikewi
·
1 ANSWER
1999
FORD F-250
Service Engine Soon Light
No Codes Show, The Light On Wont Go Off, Pulling Cables And Touching Them Dose Not Work Ether.
Asked by
Ray Walker
·
5 ANSWERS
1 IMAGE
1999
FORD F-250
1999 Ford F250 No Wait To Start Light
I Was Going Down The Road And The Truck Lost Power And Died And Would Not Start Back. It Will Turn Over But Wont Start And The Wait To...
Asked by
Dugan27
·
5 ANSWERS
1999
FORD F-250
Overdrive Light On
1999 F250 Sd 7.3l 4wd. Pulls Goose Neck Trailer. Transmission Has Shifted Fine With No Indication Of Problem. Stopped At Stop Sign...
Asked by
donb
·
1 ANSWER
1999
FORD F-250
VIEW MORE
Ask a Car Question. It's Free!
Transmission Replacement - Manual RWD
Transmission Replacement - Automatic RWD
Transmission Problem Repair - Automatic