Monday, July 7th, 2025 AT 3:27 PM
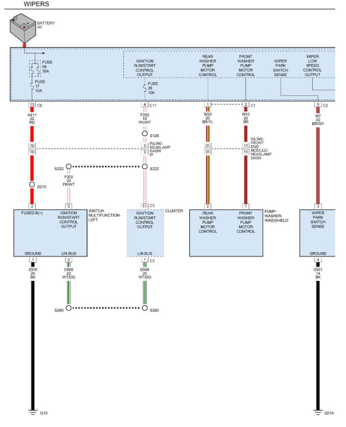
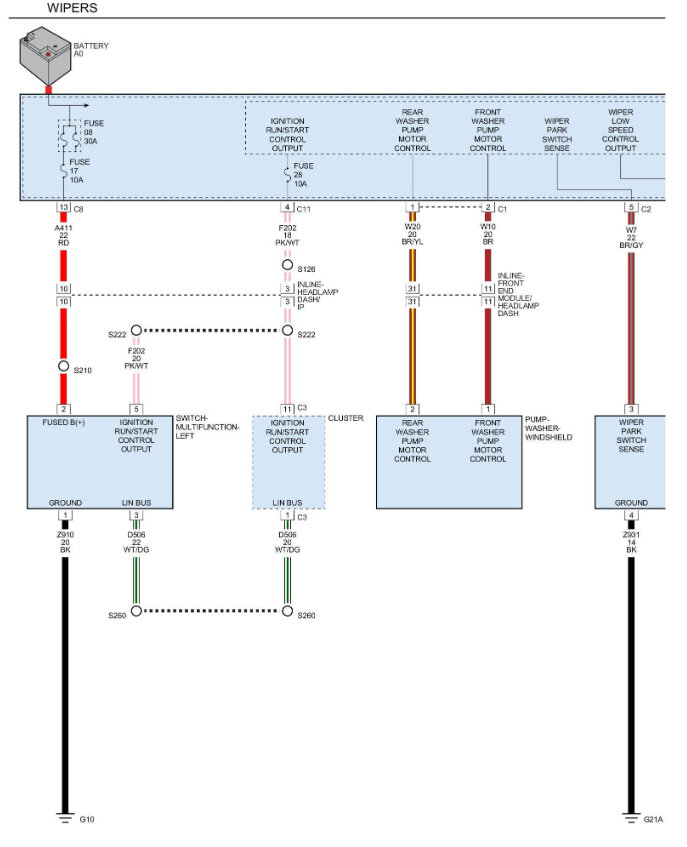
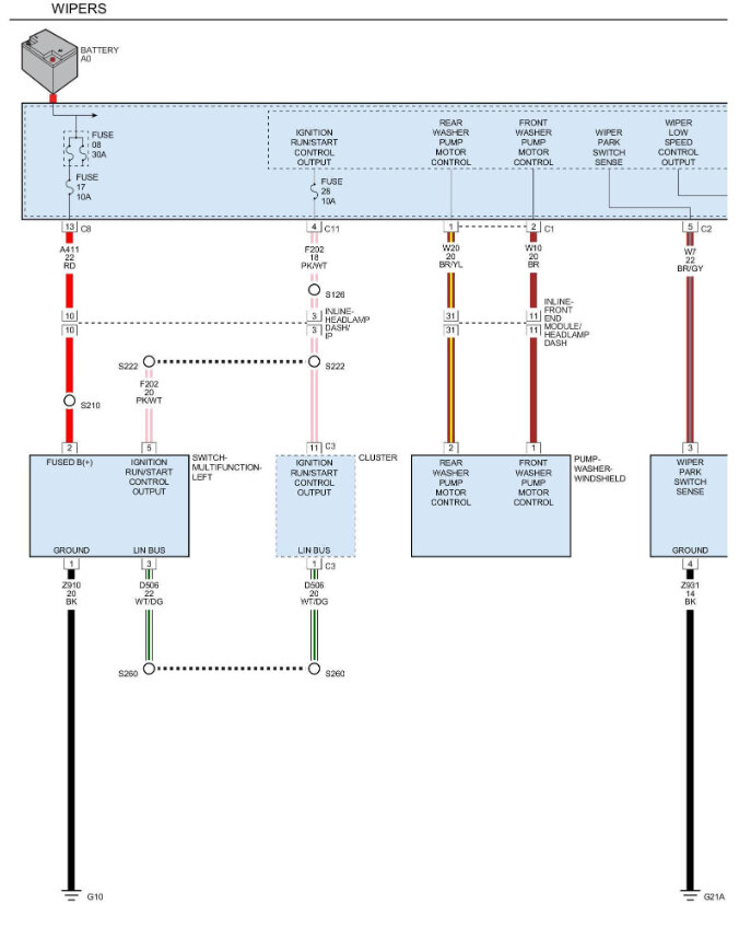
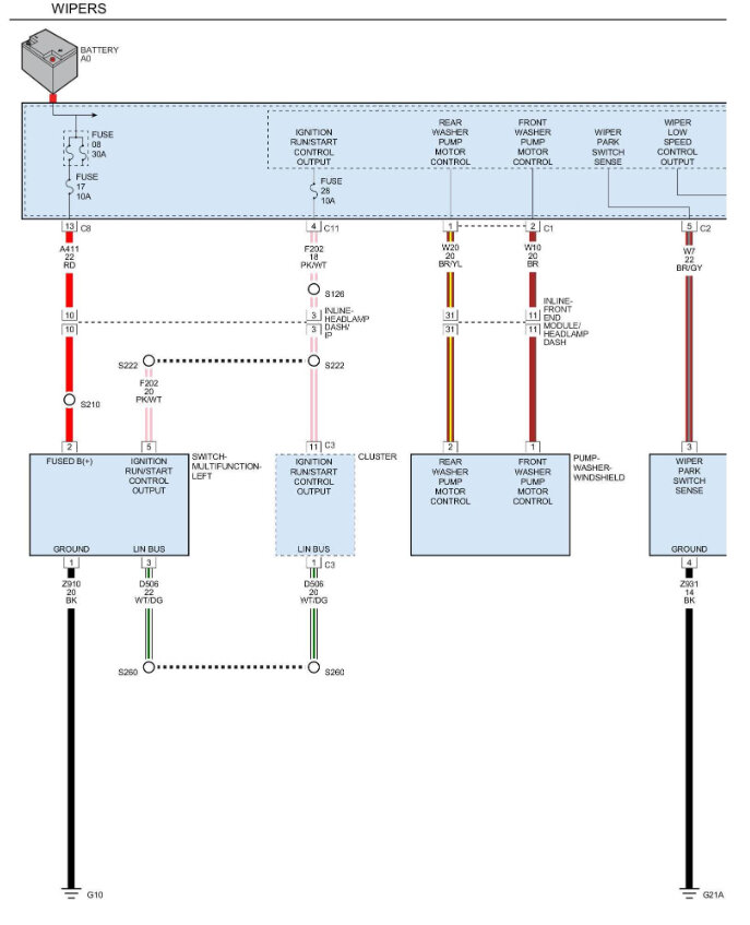
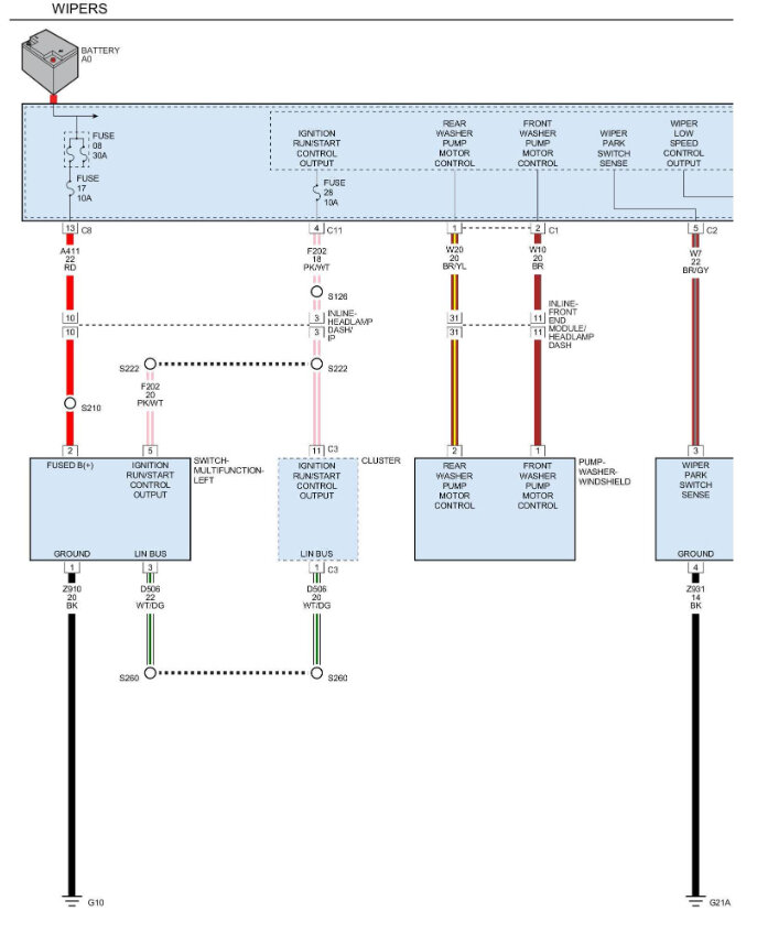
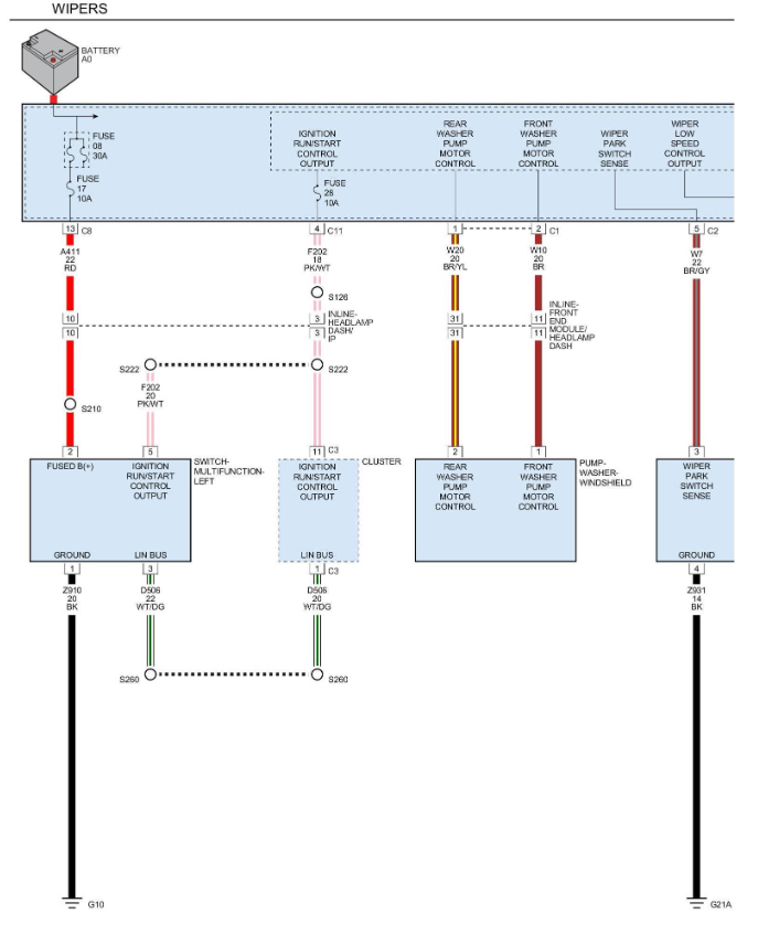
TIPM Connector Pin identification we get them for some new connectors because I have broken and I guess I've got a wire across or something because when I hook the battery up the windshield wipers come on with no key or nothing so I need diagram to make sure I have them right I've done it by look from one pin from one connector to the other


