Door lock wiring diagrams please?

Tiny
CYNDI34
  • MEMBER
  • 2003 CHRYSLER PT CRUISER
  • 1.2L
  • 4 CYL
  • 2WD
  • AUTOMATIC
  • 13,497 MILES
I need the location of the automatic door lock fuse.
Thursday, February 28th, 2019 AT 10:50 PM

1 Reply

Tiny
SCGRANTURISMO
  • MECHANIC
  • 4,897 POSTS
Hello,

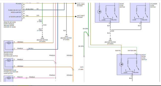
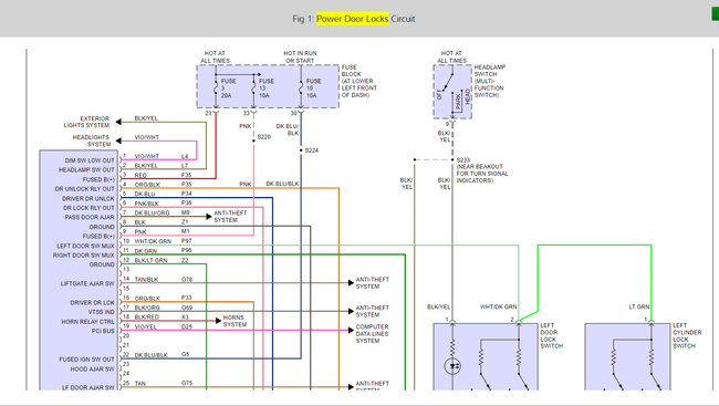
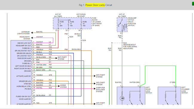
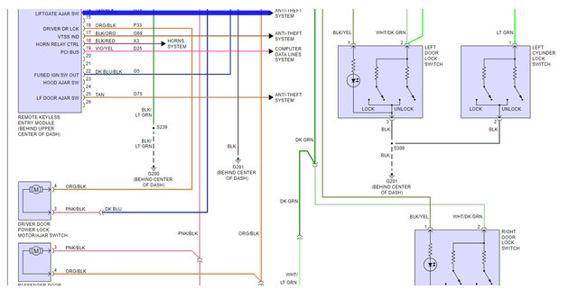
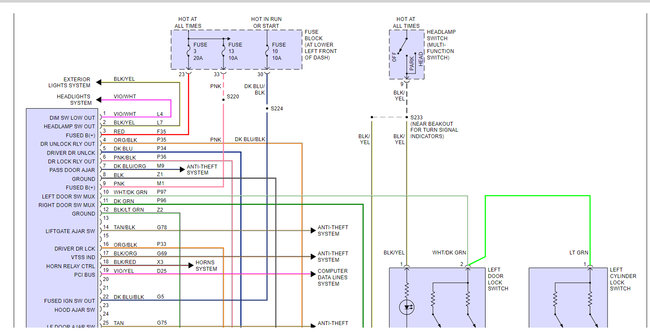
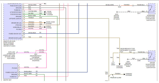
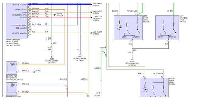
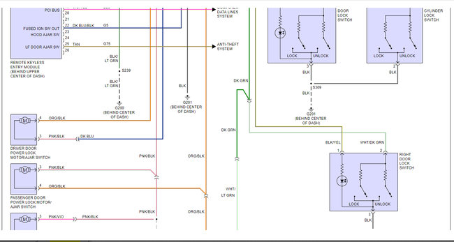
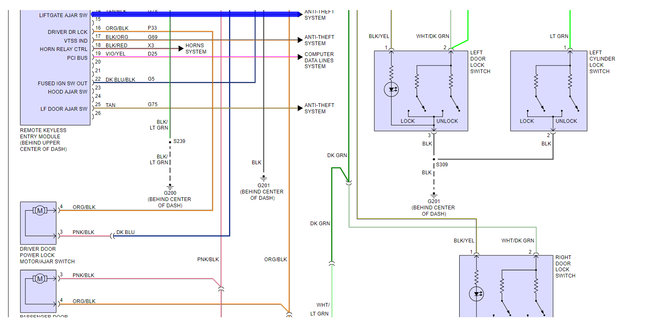
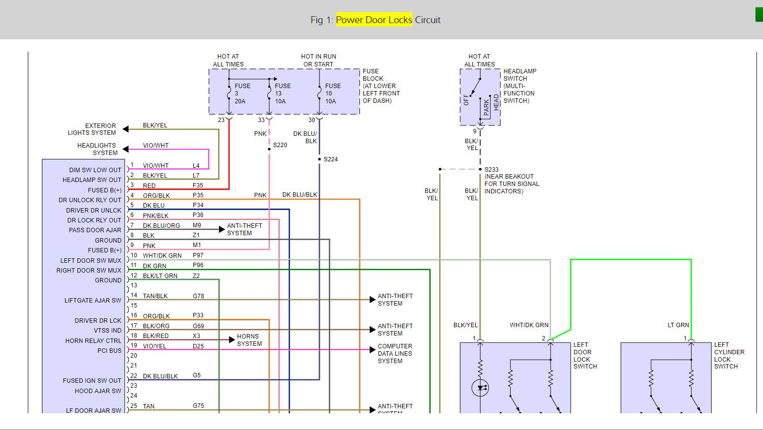
I have included a list of fuse block diagrams, fuse block locations, schematics of door lock operation, and wiring diagrams for your vehicles door lock/anti theft system in the diagrams down below. I hope this helps.

Thanks,
Alex
2CarPros
Was this
answer
helpful?
Yes
No
Friday, March 1st, 2019 AT 1:41 AM

Please login or register to post a reply.