Fuel pump wiring color code

1986 FORD F-350
180,000 MILES
Avatar
RANDY MCREYNOLDS
  • MEMBER
  • 3 POSTS
Just need color code for rear fuel pump. I have an orange wire brown wire and a yellow wire. Thank you for any help with this I believe the brown wire with stripe is the positive?
Oct 20, 2018 at 1:06 PM
Repair Safety Notice: This information is for general instructional purposes only. Vehicle repair can be dangerous. Verify all information, follow manufacturer service procedures, use proper tools and safety equipment, and consult a qualified repair shop when needed.
Advertisement
Avatar
JACOBANDNICKOLAS
  • AUTOMOTIVE REPAIR CONTRIBUTOR
  • 110,190 POSTS
HI and thanks for using 2CarPros.com.

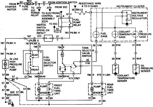
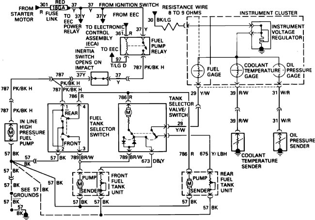
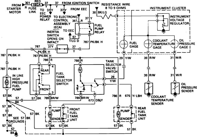
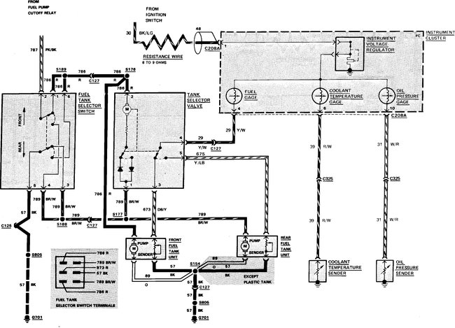
I have attached a wiring schematic for your vehicle. I am seeing the yellow and brown, but not orange. There is a red. Is it possible what you think is orange is a faded red?

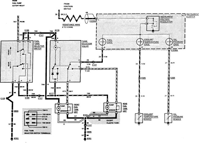
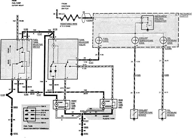
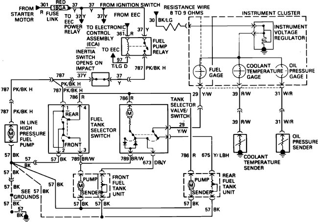
The only other way it makes sense is if you have the 460ci engine. Then there is an orange wire. You did not indicate an engine size so I am not sure what you are dealing with. The second picture I attached is for the 460. This schematic shows an orange, yellow/light blue, and brown/white.

Take a look at the schematic and let me know if it helps. I have a feeling you need picture 2, but not completely sure.

Take care and let me know what you find.

Joe
Oct 20, 2018 at 7:01 PM
Advertisement
Avatar
RANDY MCREYNOLDS
  • MEMBER
  • 3 POSTS
I actually figured it out but yes it was a 460. My first time using carpros I will definitely keep this handy. I like the support and information I am seeing. Thank you Joe for getting back to me.
Oct 20, 2018 at 11:48 PM
Avatar
JACOBANDNICKOLAS
  • AUTOMOTIVE REPAIR CONTRIBUTOR
  • 110,190 POSTS
Glad to help, Randy. Let me know if you have questions in the future.

Take care,
Joe
Oct 21, 2018 at 4:57 PM
Avatar
RANDY MCREYNOLDS
  • MEMBER
  • 3 POSTS
I will Joe I am sure I will be in touch. Thanks again
Oct 21, 2018 at 5:00 PM
Avatar
JACOBANDNICKOLAS
  • AUTOMOTIVE REPAIR CONTRIBUTOR
  • 110,190 POSTS
You are welcome.
Oct 21, 2018 at 5:56 PM