HOME
ASK A QUESTION
REPAIR GUIDES
BECOME A MEMBER
LOG IN
Login with Facebook
OR
Remember me
NOT A MEMBER?
FORGOT PASSWORD?
CONTACT US
PRIVACY POLICY
TERMS AND CONDITIONS
☰
Home
Chevrolet
Cavalier
Fuel System
Fuel Pump
Relay
Location
Where is the fuel pump relay located?
LUC GRAVEL
MEMBER
1989 CHEVROLET CAVALIER
2.8L
V6
2WD
AUTOMATIC
128,000 MILES
Where is the location of the fuel pump relay on a chevrolet cavalier z24 1989.
Thursday, September 11th, 2025 AT 5:07 PM
3 Replies
STEVE W.
MECHANIC
15,614 POSTS
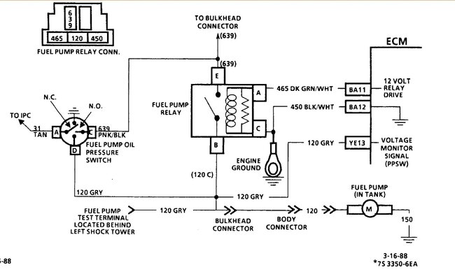
It is on the back of the bracket on the firewall near the strut tower and the brake booster.
Images (Click to make bigger)
Was this
answer
helpful?
Yes
No
+1
Thursday, September 11th, 2025 AT 11:31 PM
LUC GRAVEL
MEMBER
2 POSTS
Thank you so much.
Was this
answer
helpful?
Yes
No
Friday, September 12th, 2025 AT 4:08 AM
STEVE W.
MECHANIC
15,614 POSTS
You are welcome.
Was this
answer
helpful?
Yes
No
Friday, September 12th, 2025 AT 6:19 AM
Please
login
or
register
to post a reply.
Related Fuel System Fuel Pump Relay Location Content
I Think The Fuel Pump Relay Is Bad
Left Work. Got Down Street, Started Cutting Out. Then Got To Stop Light, Let Off Brake, Car Proceeded To Go Forward On Its On. Stopped At...
Asked by
mark osborne
·
1 ANSWER
2004
CHEVROLET CAVALIER
Cant Find Fuel Pump Relay
Cant Find Fuel Pump Relay
Asked by
stevewarner
·
1 ANSWER
1993
CHEVROLET CAVALIER
Fuel Pump Relay Location
Where Is My Fuel Pump Relay Located
Asked by
dizzle2010
·
1 ANSWER
1994
CHEVROLET CAVALIER
Fuel Pump Location
I'm No Expert Yet I Want To Do This Job Myself Can You Help?
Asked by
Felprex
·
1 ANSWER
13 IMAGES
2005
CHEVROLET CAVALIER
No Power Getting To The Fuel Pump, It Is Not Working?
Which Wire Do I Check For Power Getting To The Fuel Pump At The Pump And How Do I Change It?
Asked by
scottlend58
·
19 ANSWERS
11 IMAGES
2005
CHEVROLET CAVALIER
VIEW MORE
Ask a Car Question. It's Free!
How to Use a Test Light
Fuel Pump Replacement
Car Cranking but Not Starting? Try This