Sunday, September 12th, 2010 AT 5:48 PM
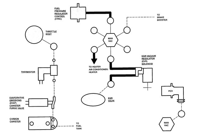
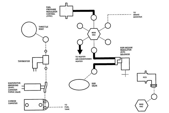
When I turn the heater on, it is not pulling a vacuum in the vacuum line that plugs into the vacuum control motor. As a result, this prevents the vent from opening to allow air flow across the hearter core. Why am I not getting a vacuum in this line. I beleave all the controlls are working correctly.







