HOME
ASK A QUESTION
REPAIR GUIDES
BECOME A MEMBER
LOG IN
Login with Facebook
OR
Remember me
NOT A MEMBER?
FORGOT PASSWORD?
CONTACT US
PRIVACY POLICY
TERMS AND CONDITIONS
☰
Home
Mercury
Villager
Exterior Light
Turn Signal
Flasher
Location
Flasher rely
BWWILLIAMS8
MEMBER
1994 MERCURY VILLAGER
178,560 MILES
No signals of any kind any where is the flasher rely located
Thursday, May 2nd, 2013 AT 9:56 AM
2 Replies
JDL
MECHANIC
16,098 POSTS
Should be under the dash to the right of steering column. Turn signal/flasher module.
Was this
answer
helpful?
Yes
No
+1
Thursday, May 2nd, 2013 AT 12:59 PM
JDL
MECHANIC
16,098 POSTS
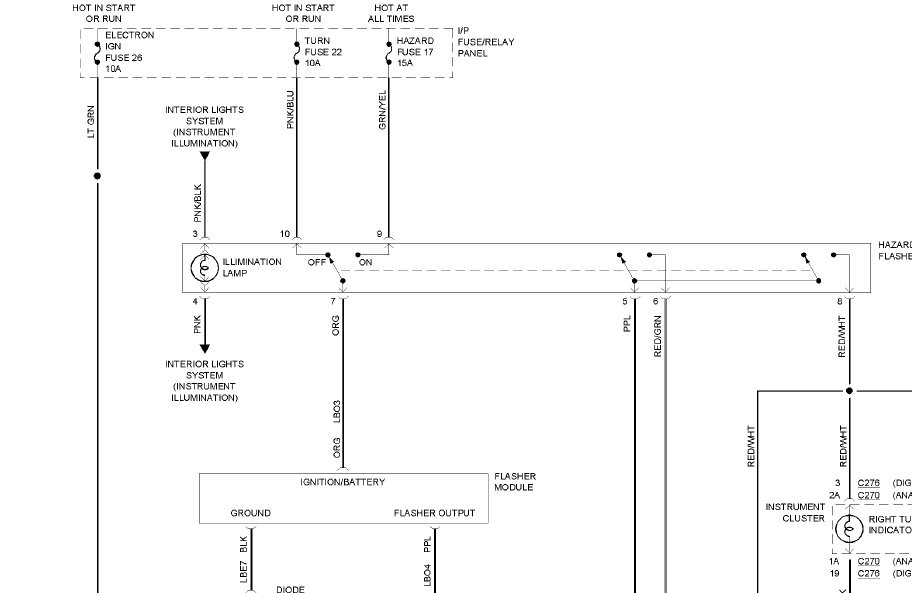
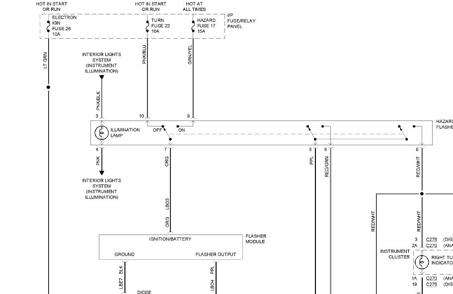
Did you check applicable fuses? Did you check voltage?
Image (Click to make bigger)
Was this
answer
helpful?
Yes
No
Thursday, May 2nd, 2013 AT 1:21 PM
Please
login
or
register
to post a reply.
Related Turn Signal Flasher Location Content
1993 Mercury Villager Turn Signal Short Circuit
The Turn Signal Fuse Burns Out Regularly. I Thought It Might Be Weather Related Or Movement Related But While Sitting At An Intersection...
Asked by
fcampbel
·
1 ANSWER
1993
MERCURY VILLAGER
Blowing Hot Air When Moving But Cold Air When Stop At...
98 Mercury Villager It Is Winter Here. When The Car Is Moving, The Air Blown Is Hot. But, When The Car Stops At A Light, The Air...
Asked by
t53864
·
6 ANSWERS
MERCURY VILLAGER
My Car
My Car Did Not Enter Reverse But The Reverse Light Will Be On As Soon As I Put It In Reverse And It Did Not Select Properly It Did Not Raise...
Asked by
goldenheritage
·
1 ANSWER
2000
MERCURY VILLAGER
Ask a Car Question. It's Free!
Turn Signals Blink Fast
How to Use a Test Light
Have a Dim Headlight? - Try Replacing This!