Sunday, March 3rd, 2019 AT 9:32 PM
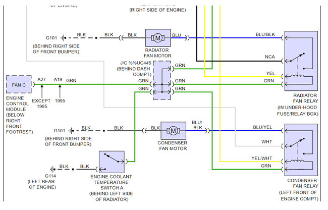
Bought yesterday. Came home turned off and condenser fan still running. Waited ten minutes before any attempt was taken to stop fan. Radiator fan was not running. I had to disconnect first one relay fan still running disconnect second relay and fan stopped. Today with second relay out because second relay was air conditioner fan didn't think it mattered. Today radiator fan not working replaced. Old air conditioner relay and it too would not come back on. Checked fuses. Under the hood all okay. Not sure if cooling fan. Radiator ever worked but cooling fan why the AC fan not functioning is puzzling. Temperature gauge works, no history of over heating, didn't get too hot but I smelled a hot engine. That's what made me check the engine and discovered the fans not functioning. I guess that's about all for now.









