Saturday, March 16th, 2019 AT 11:28 AM
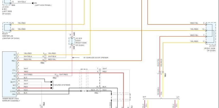
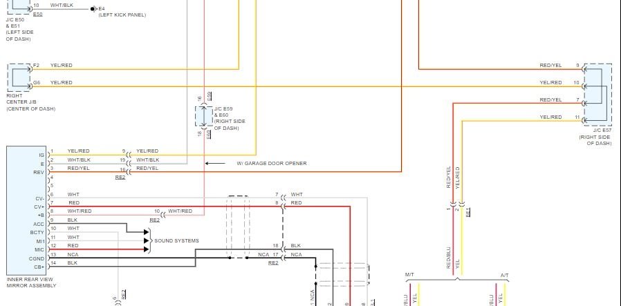
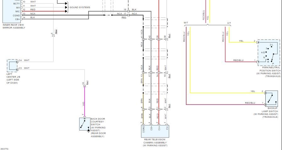
Hi I have a 2014 FJ Cruiser and I took out the factory stereo and installed a new one. However I would like to use the factory installed backup camera den hook it up to the aftermarket stereo. I do not know which wire is for the backup camera because the OEM mirror also has an auto dimming function. I have researched all over and cannot find the wiring diagram for this model car for the backup camera. Any suggestions? I do know I need to cut the wire in half and I have to pull the wire between the roof and the felt of the car and pull it out but how would I bring the wire down all tucked into the sides connect it to the aftermarket stereo? Thanks!





