Tuesday, May 7th, 2019 AT 2:49 PM
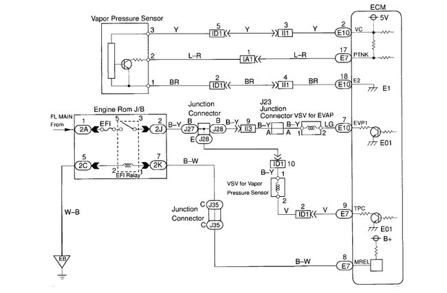
My car is leaking liquid fuel into my vapor canister. I've had the vapor canister replaced but continued to have the problem. Now the mechanic is saying it is the fuel tank vent valve at the top of my gas tank. I've already spent $520.00 getting the canister bought and replaced and now I have to pay $298.09 for the vent valve and labor. I was wondering if that could be the only other part that could cause the issue I'm having? Because I don't want to spend loads more money buying and replacing parts to get this fixed. I'm disabled and on very low income.






























































