Door open warning is always on

Tiny
JUSTTAMS
  • MEMBER
  • 2003 FORD EXPEDITION
  • 4.9L
  • V8
  • 2WD
  • AUTOMATIC
  • 250,000 MILES
How do I find out which door sensor is faulty because the door open warning is always on?
Saturday, September 12th, 2020 AT 8:58 PM

1 Reply

Tiny
JACOBANDNICKOLAS
  • MECHANIC
  • 110,194 POSTS
Hi,

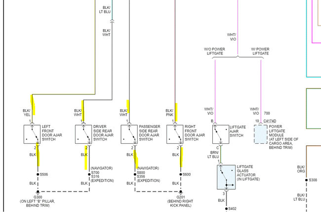
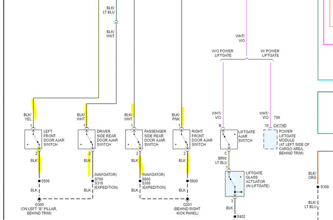
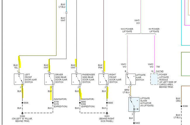
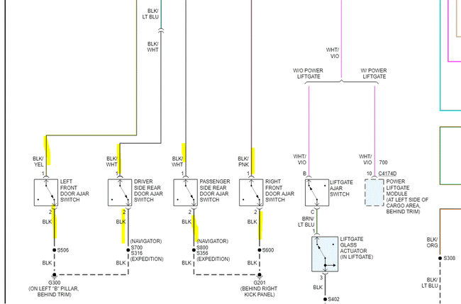
In most cases, the door that is used most often is the problem. However, you can check it. I attached a pic below that shows the wiring at each door switch. What you need to do is simply disconnect each of the switches, one at a time. That will open the circuit from ground and should turn the light off.

The switch is part of the latch assembly. You will need to remove the door panels to access it. Again, only do one at a time and start with the driver's door simply because it is likely the most used door.

I attached two pictures. The first shows the door switches and hot the power flows. The second is the latch assembly.

Let me know if this helps or if you have other questions.

Take care,
Joe
Was this
answer
helpful?
Yes
No
Sunday, September 13th, 2020 AT 7:19 PM

Please login or register to post a reply.