Wednesday, November 14th, 2007 AT 12:00 AM
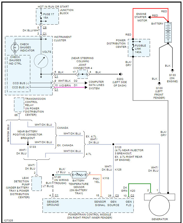
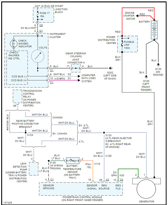
I have a 2000 Dodge Dakota 5.9 R/T 2wd with 150000 miles. When I start it up and start driving it everything seems fine. After a while of driving the check gauges light comes on and my voltage meter drops all the way down. It happens quicker if I have the a/c, lights, or radio on. I had the alternator tested while it was on the truck and it read bad. When I took it off the truck and had it tested it read good. I've checked for faulty wiring and I can't seem to find anything wrong. I also had the battery tested and it was good.


