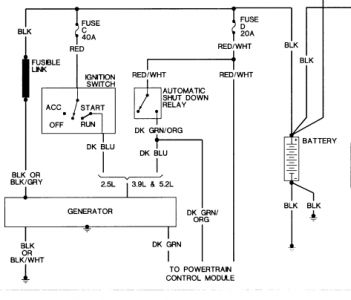
I have two problems that I believe to be related:
1. When the truck is completely turned off and the key is removed, there is a slow power drain coming from the auto shutdown circuit.(I have already tested the auto shutdown relay and found it to be OK.)
2. When the truck is running, there is a voltage drop when I turn on any electrical accessory. IE(Lights, heater, signals, etc.)
I have already replaced some parts(Computer, alternator) with no effect.
Any thoughts would be greatly appreciated.
Wednesday, December 9th, 2009 AT 8:14 AM



