Do you have any wiring diagram for the passenger door?

Tiny
RANDALL CLARK
  • MEMBER
  • 1998 FORD F-150
  • 4.6L
  • V8
  • 2WD
  • AUTOMATIC
  • 63,501 MILES
I’m trying to wire and splice together. I’m looking for a color wiring schematic for the passenger door on my vehicle so I can connect the wires.
I’ve counted 15 on harness and mine has 17 so I’m wondering do I take 2 of same colored wires and splice them together as one.
Tuesday, June 6th, 2023 AT 2:35 PM

1 Reply

Tiny
JACOBANDNICKOLAS
  • MECHANIC
  • 110,194 POSTS
Hi,

I don't have a general schematic for the right door. In the manual, they are broken down by circuits.

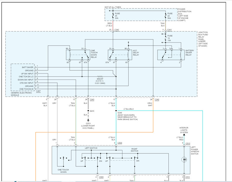
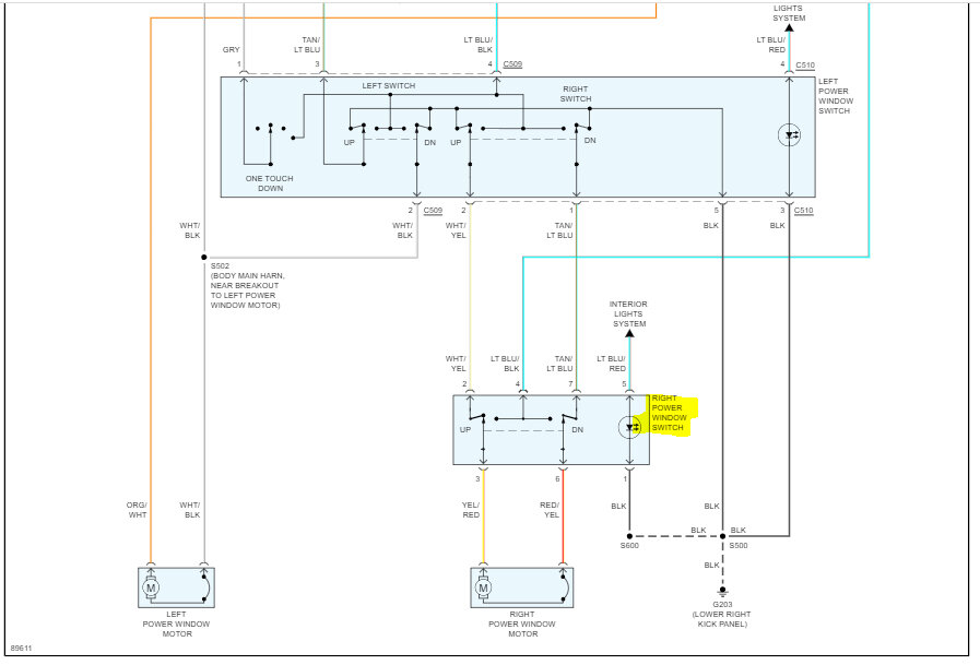
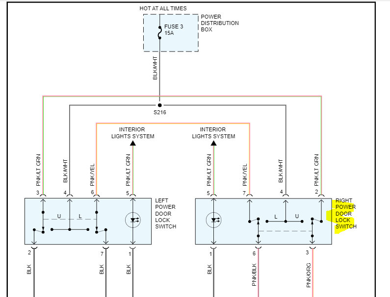
If you look at the first two pics, they are for the power windows. Pics 3 and 4 are for the power locks.

Take a look and let me know if this helps or if there is something different needed.

Take care,

Joe

See pics below.
Was this
answer
helpful?
Yes
No
Tuesday, June 6th, 2023 AT 10:12 PM

Please login or register to post a reply.