Dashboard display

Tiny
RONTHE3RDEDITION
  • MEMBER
  • 1991 CADILLAC DEVILLE
  • 4.9L
  • V8
  • 2WD
  • AUTOMATIC
  • 115,050 MILES
The letter c and d appear on gas gauge and A/V heater display.
Tuesday, January 7th, 2020 AT 2:57 PM

1 Reply

Tiny
ASEMASTER6371
  • MECHANIC
  • 52,796 POSTS
Good afternoon,

Can you post a picture of what you see to this post?

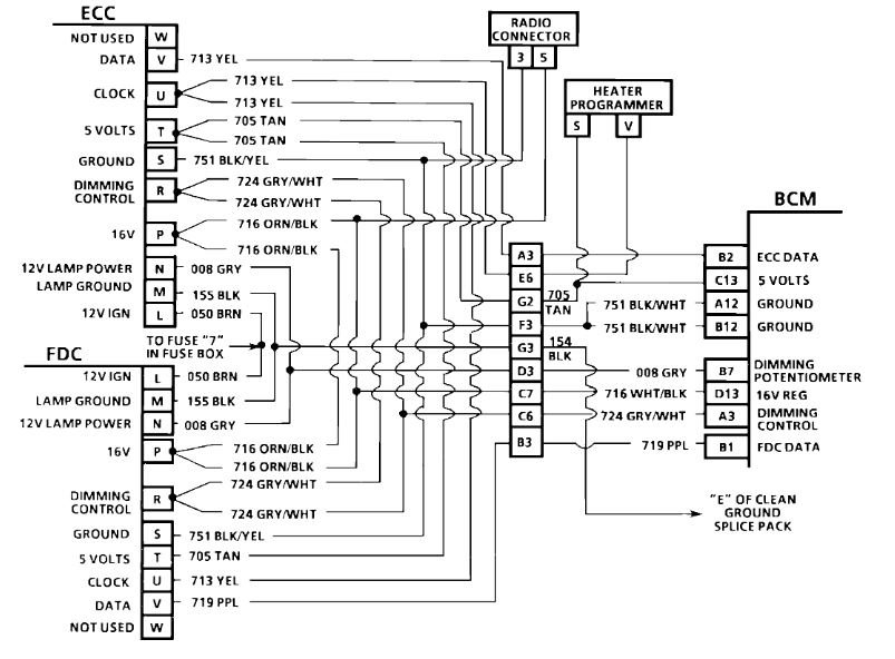
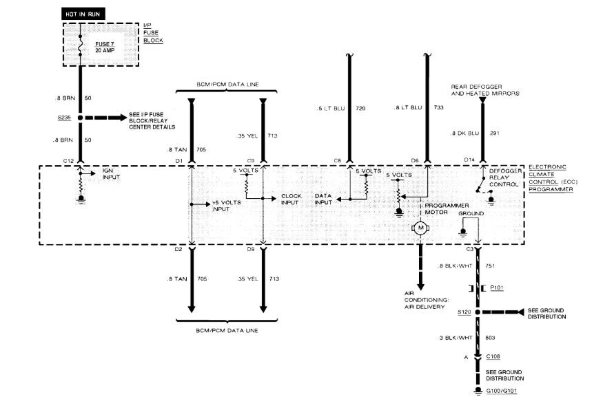
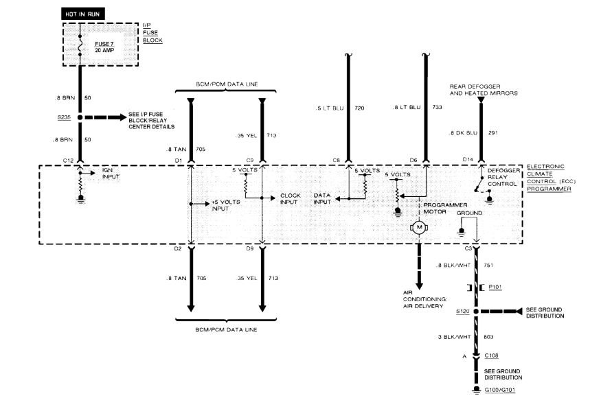
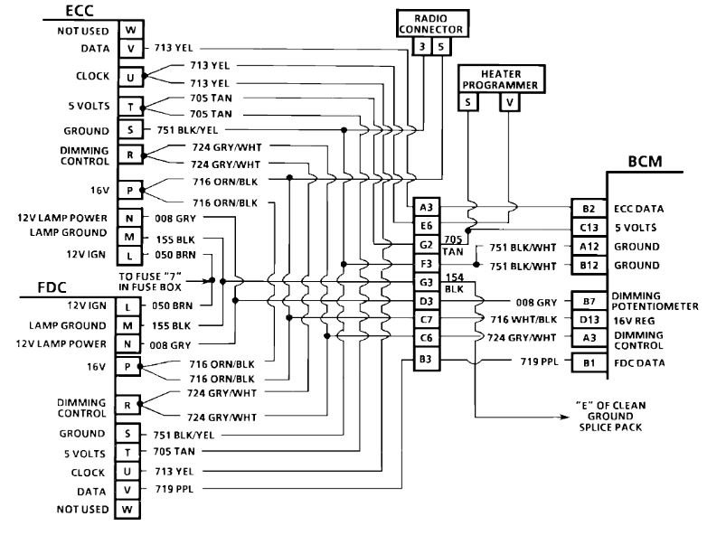
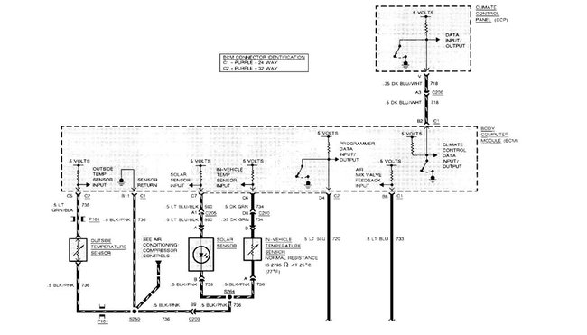
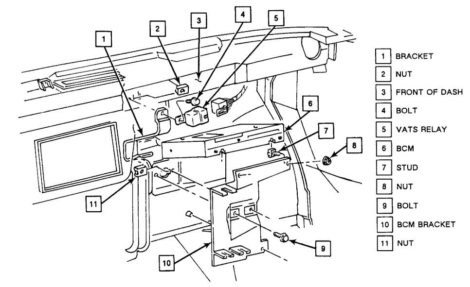
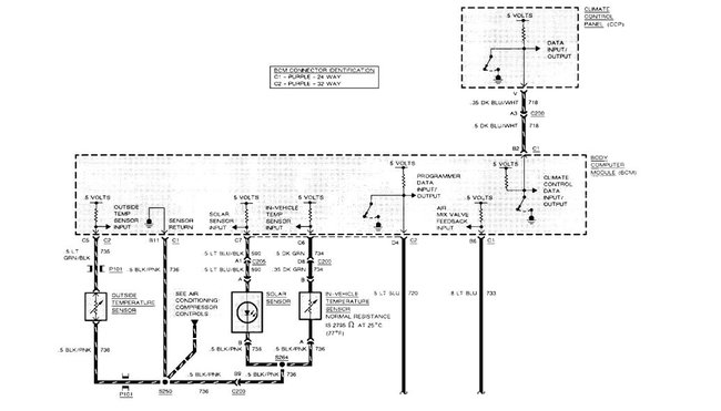
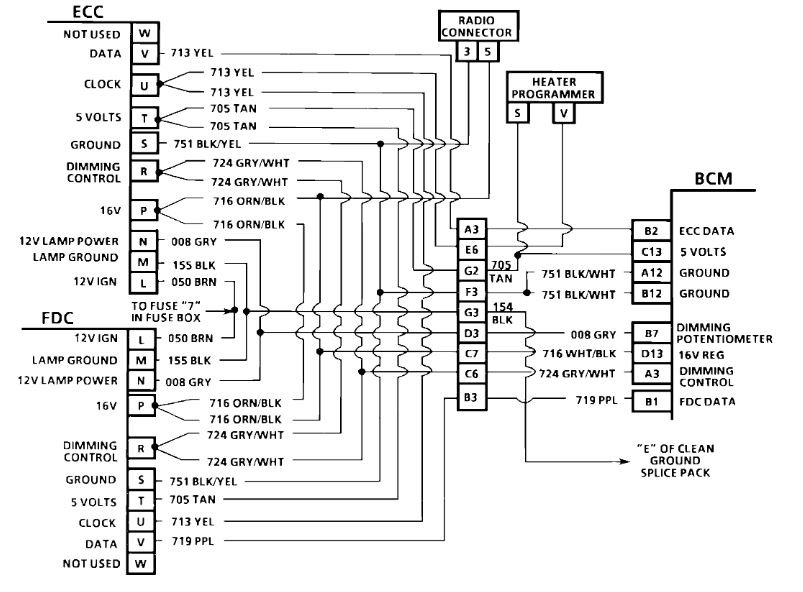
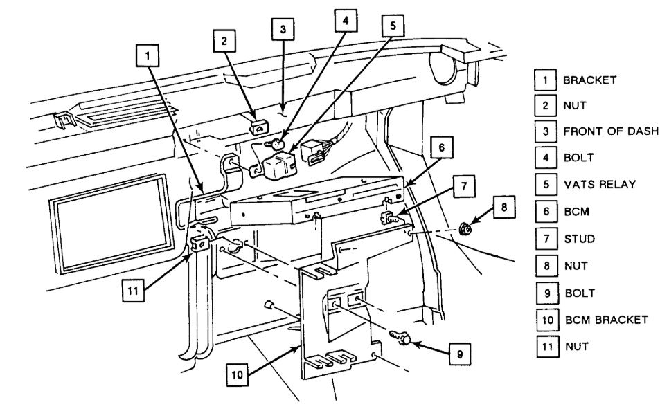
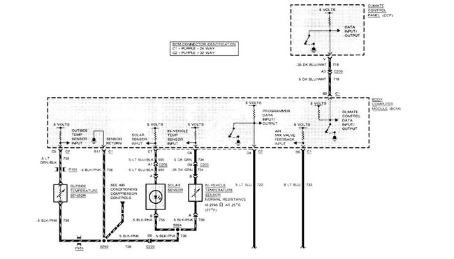
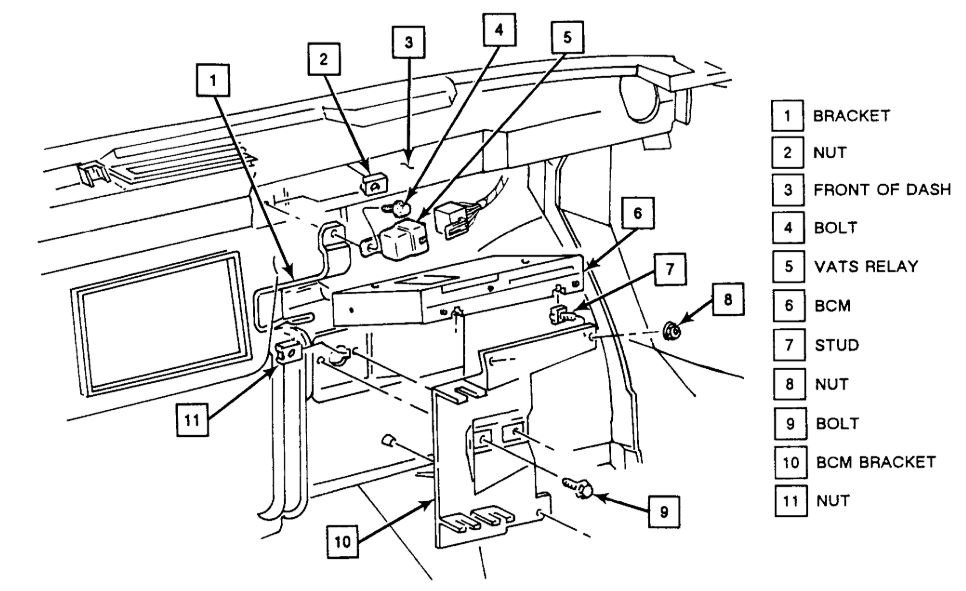
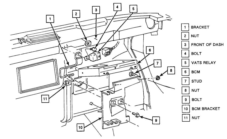
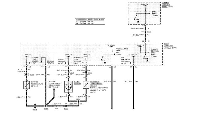
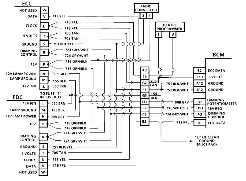
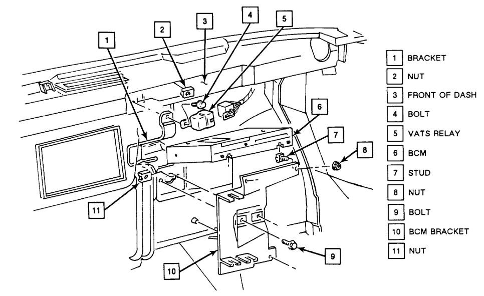
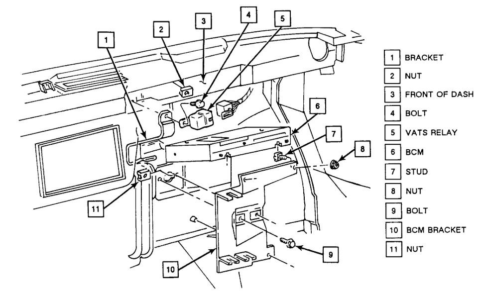
As far as the displays, they are controlled by the BCM or body control module. I attached diagrams and a flow chart for you to follow to determine the failure. The most common cause was the BCM.

Roy
Was this
answer
helpful?
Yes
No
Wednesday, January 8th, 2020 AT 1:05 PM

Please login or register to post a reply.