Thursday, February 9th, 2023 AT 5:50 PM
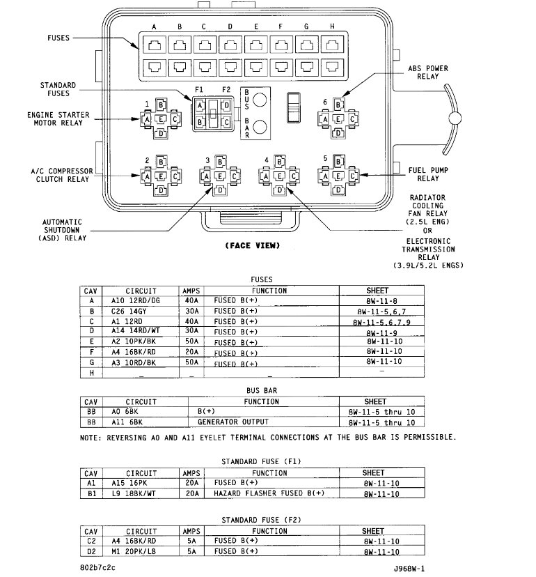
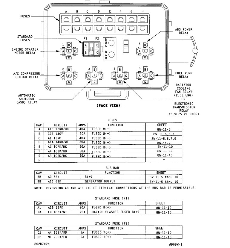
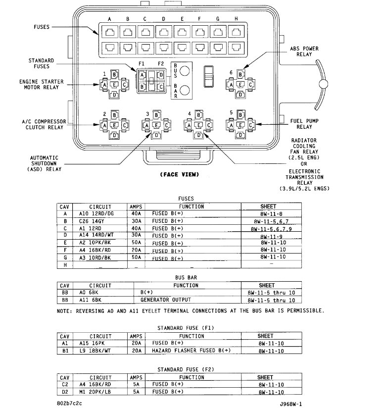
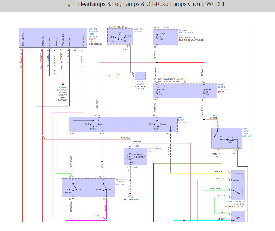
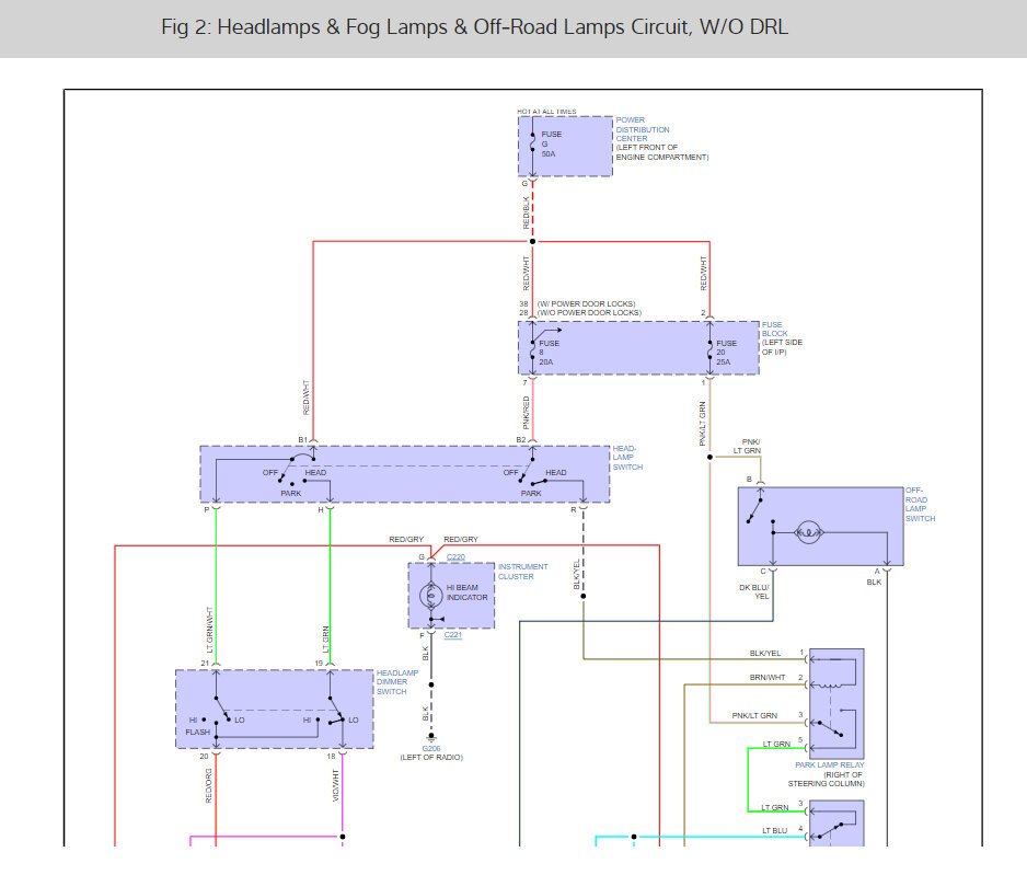
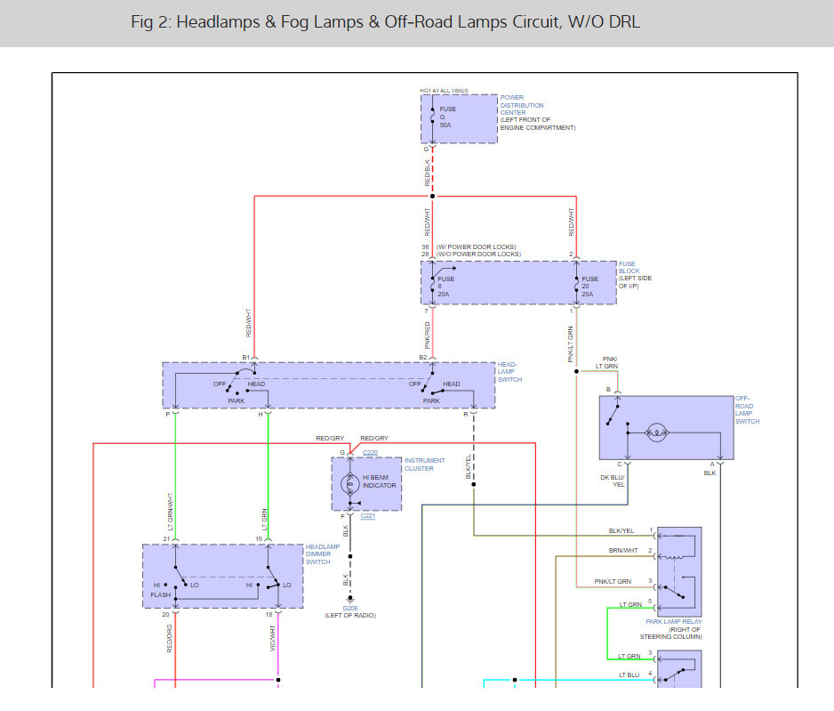
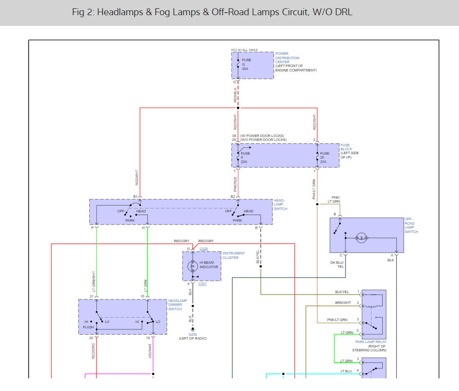
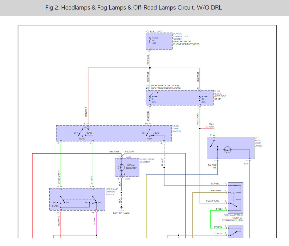
So, I inherited this truck and kind of an issue disabled veterinary or whatever. Anyways, point being yeah, had my mother passed away, dude gave me this truck to help me out. Well, just sunk a bunch of money into it and then the radio never worked but then he's like oh I'm going to put it back in I'm like oh please don't and he did it anyway I don't think he connected to ground to the radio don't know where that ground goes that's right next to the steering column on the right side there but yeah I'm looking at it on my fuses are good my relays are good like brand new even those things sad for 7 years it's amazing but and now my gauge is that we're going in and out are now working fine but I've got no headlights I've got no dash lights and I was going down interstate 94 when they all just went out on me because I tapped on the top of the console like an idiot like dang like hey working piece of crap one night because it was messing up on me. Yeah, I have no clue what the hell to do or where to start or what it could be. Please can anyone help me?







