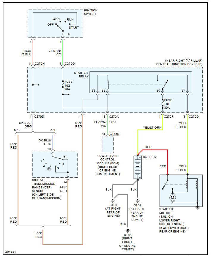
we cant find a definite wiring diagram online and Chiltons has us confused on locations!
the truck is gas powered. Not sure if its 5.4l or 6.6l.
we have been at this dang super duty for almost 2 WEEKS! And YES. WE HAVE SEEN THIS TRUCK RUN. So we know the truck CAN START!
We will attach a video later today - we are just dang frustrated at this point!
any advice you may have, or directions you can give are greatly appreciated!
Thank you guys!
Tuesday, December 9th, 2025 AT 1:46 PM


