Cooling system

Tiny
KIM SHORT
  • MEMBER
  • 1995 FORD ESCORT
  • 105,000 MILES
My elderly mother has a well maintained old car with new transmission. She takes care of it so as not to have to but another car in her life. The car is now starting to overheat. It has not actually overheated yet, but close. The oil change employee told her it probably needs a fan relay switch. Sound right to you? And how involved is this repair, is it costly? Is it something her grandson may be able to repair at home without as lift!
Thank you! Kim
Sunday, June 18th, 2017 AT 4:00 PM

3 Replies

Tiny
CJ MEDEVAC
  • MECHANIC
  • 11,005 POSTS
Here are some possibilities.

Radiator could have deposit build ups in it. (unable to dissipate heat like it used to)

Thermostat.

Cooling fans not working properly.

Control system for the fans not working properly..

I have even seen a plastic bag road debris stuck on the radiator before!

Without hands on, it is hard to pin anything down.

Just going on what "your guy" suggested (he had hands on), I am going to send you information about the relays.

You did not provide much information, so I guessed you have a 1.9 liter when I looked this up.

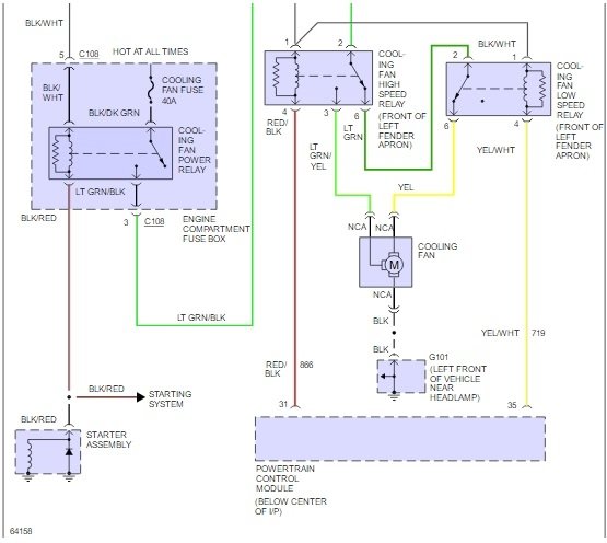
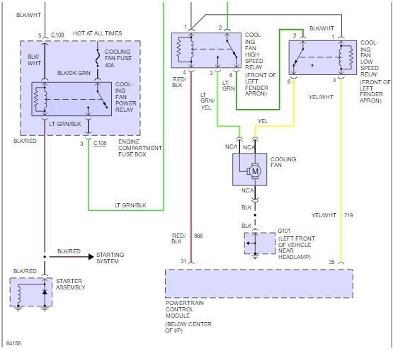
Below are two screenshots (same diagram) The first belongs on top of the second. This is the cooling fan system for a 1.9 liter. Click on them.

You will see three relays on it. You will also see fuses.

Cool thing is, Their locations are listed!

We are assuming the fans will run.

I would check the fuses first.

I also looked for the relays at a popular auto store.

You will have to compare them, maybe even look for each one at other online stores

I believe this is the one on the far left, It might be for the high speed. They only show two.

https://shop.advanceautoparts.com/p/factory-air-radiator-fan-controller-relay-35988/18891001-P?searchTerm=radatior+fan+control+relay

I think this is the one on the right (low speed).

https://shop.advanceautoparts.com/p/intermotor-coolant-fan-relay-r4772/18971420-P?searchTerm=radatior+fan+control+relay#

These should be easy to find (diagram) and easy to change.

Before you go spending blindly, see if either one works, narrow down your guessing!

I hope it is this easy, and not other things I listed.

The Medic
Was this
answer
helpful?
Yes
No
+1
Sunday, June 18th, 2017 AT 6:06 PM
Tiny
KIM SHORT
  • MEMBER
  • 3 POSTS
I cannot tell you how much I appreciate your help! I am going to recommend you to everyone I know who has a mechanical question!
Thanks again, Kim. :)
Was this
answer
helpful?
Yes
No
Sunday, June 18th, 2017 AT 7:54 PM
Tiny
CJ MEDEVAC
  • MECHANIC
  • 11,005 POSTS
Keep us posted!

The Medic
Was this
answer
helpful?
Yes
No
Sunday, June 18th, 2017 AT 8:02 PM

Please login or register to post a reply.