Saturday, September 12th, 2020 AT 1:13 PM
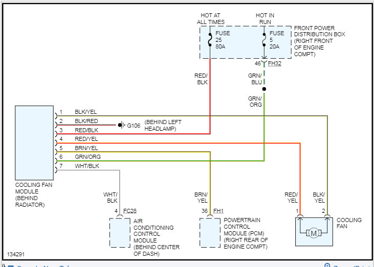
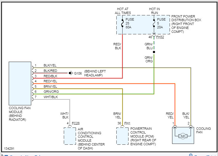
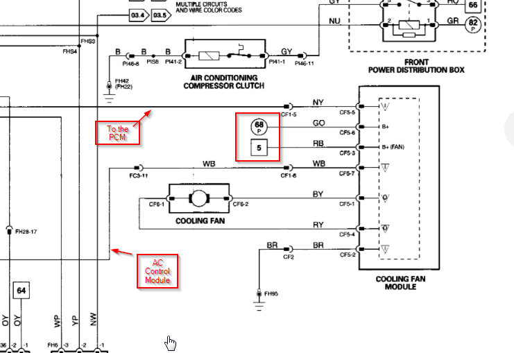
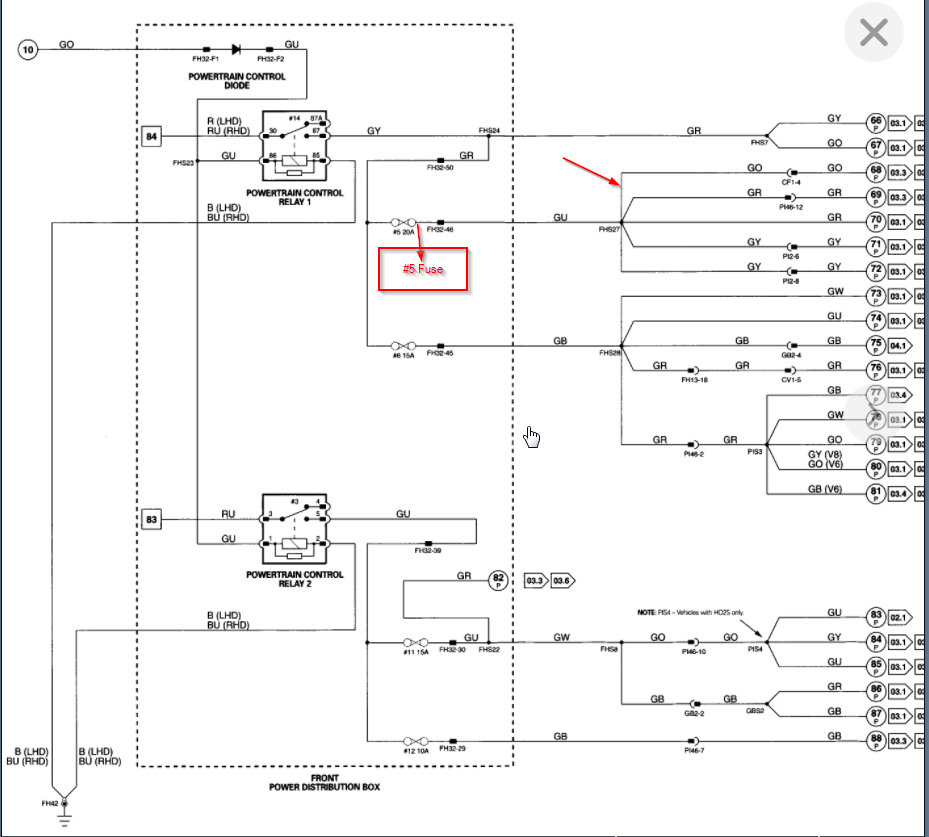
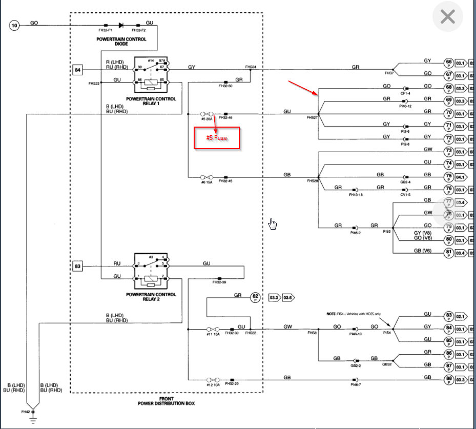
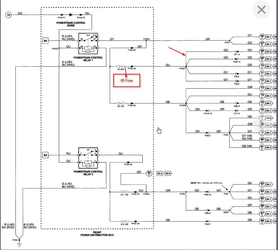
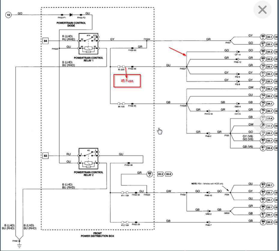
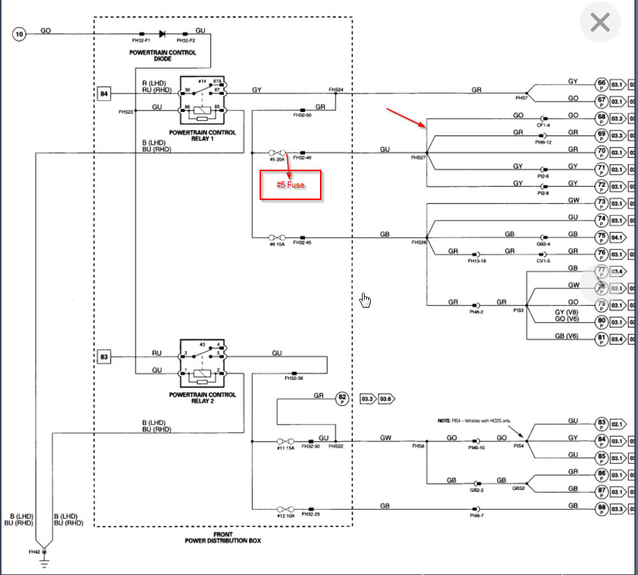
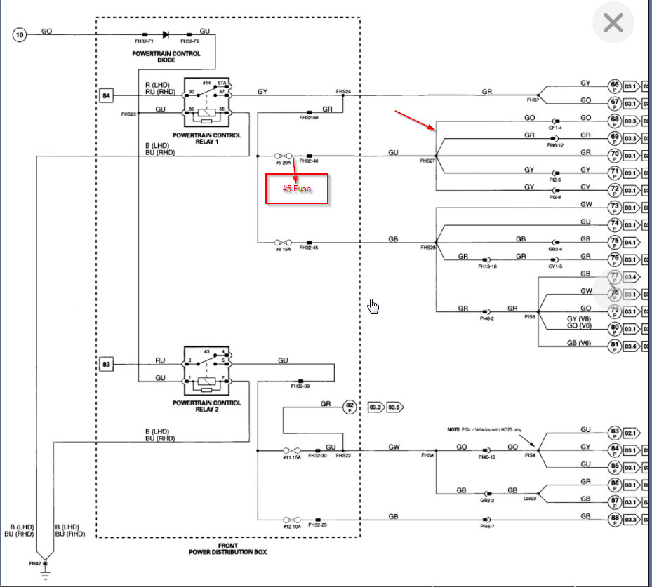
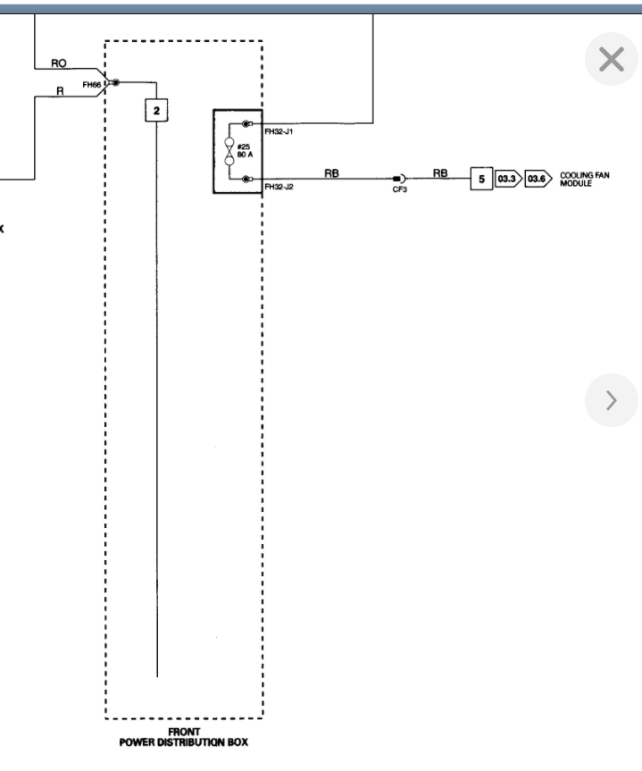
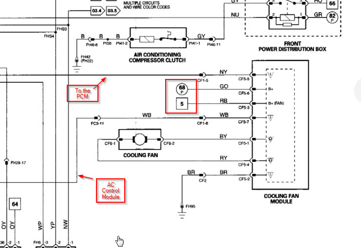
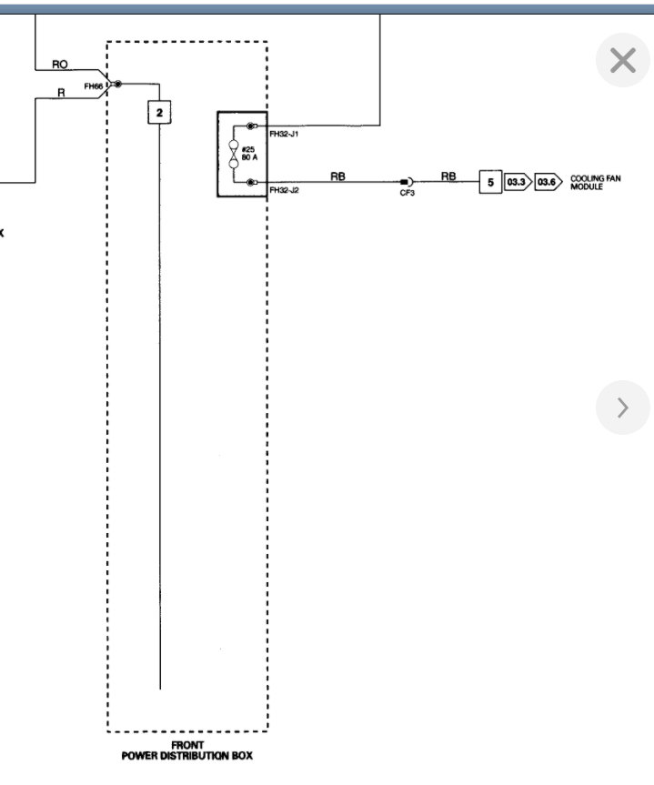
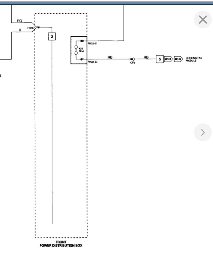
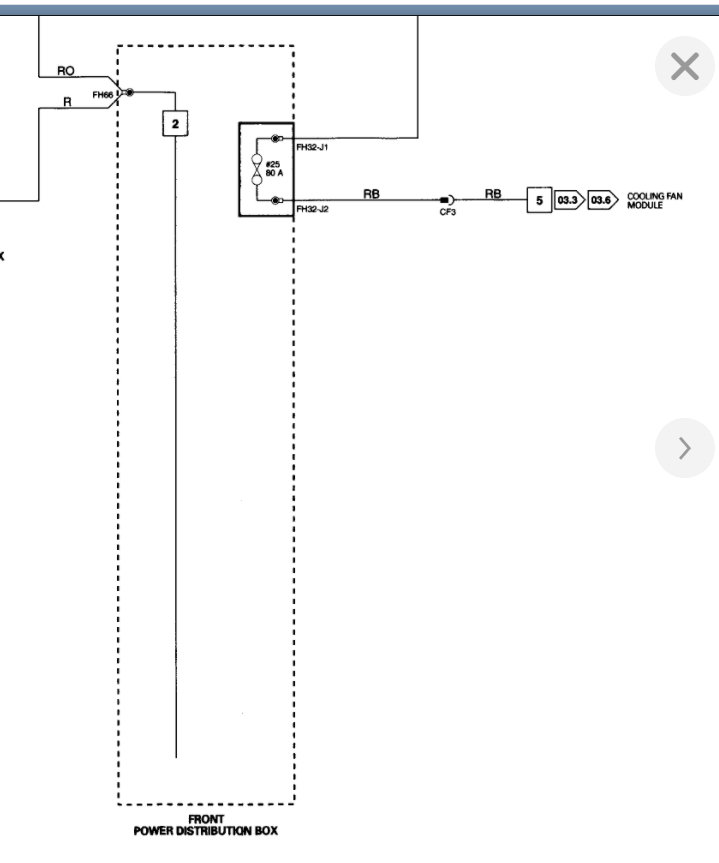
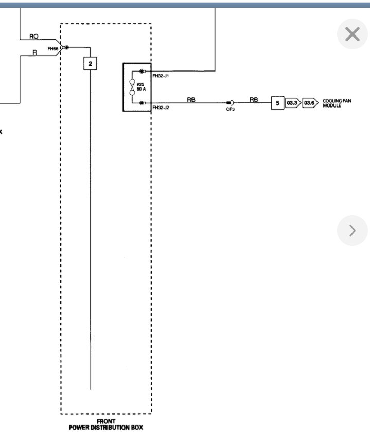
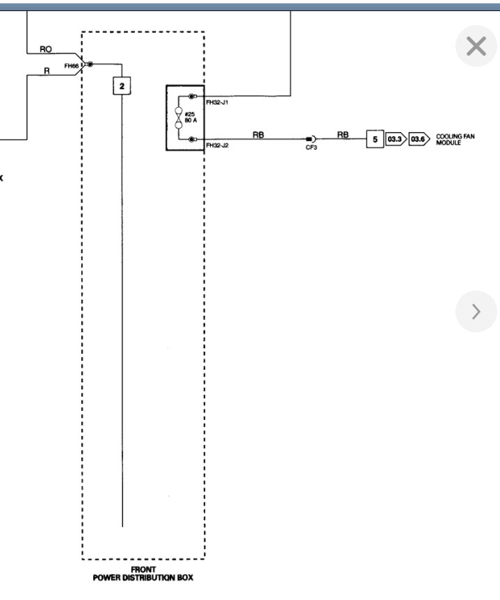
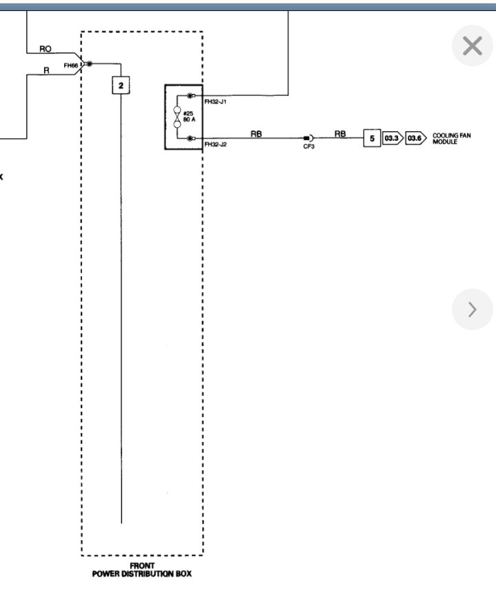
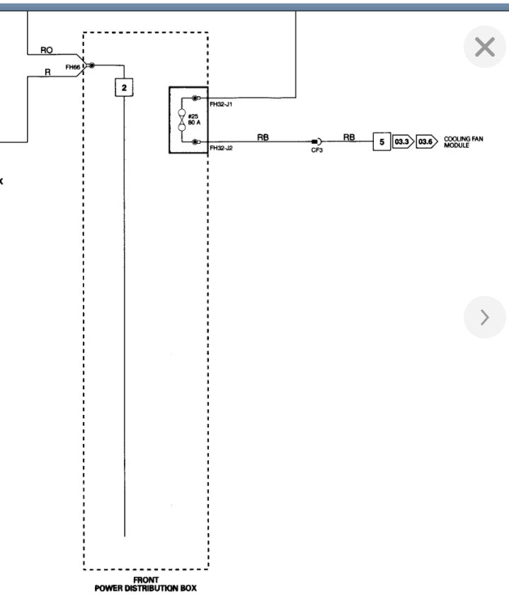
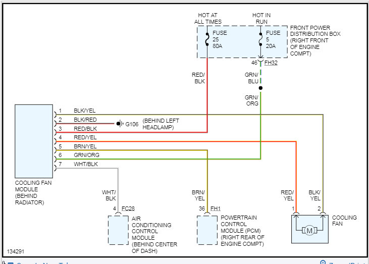
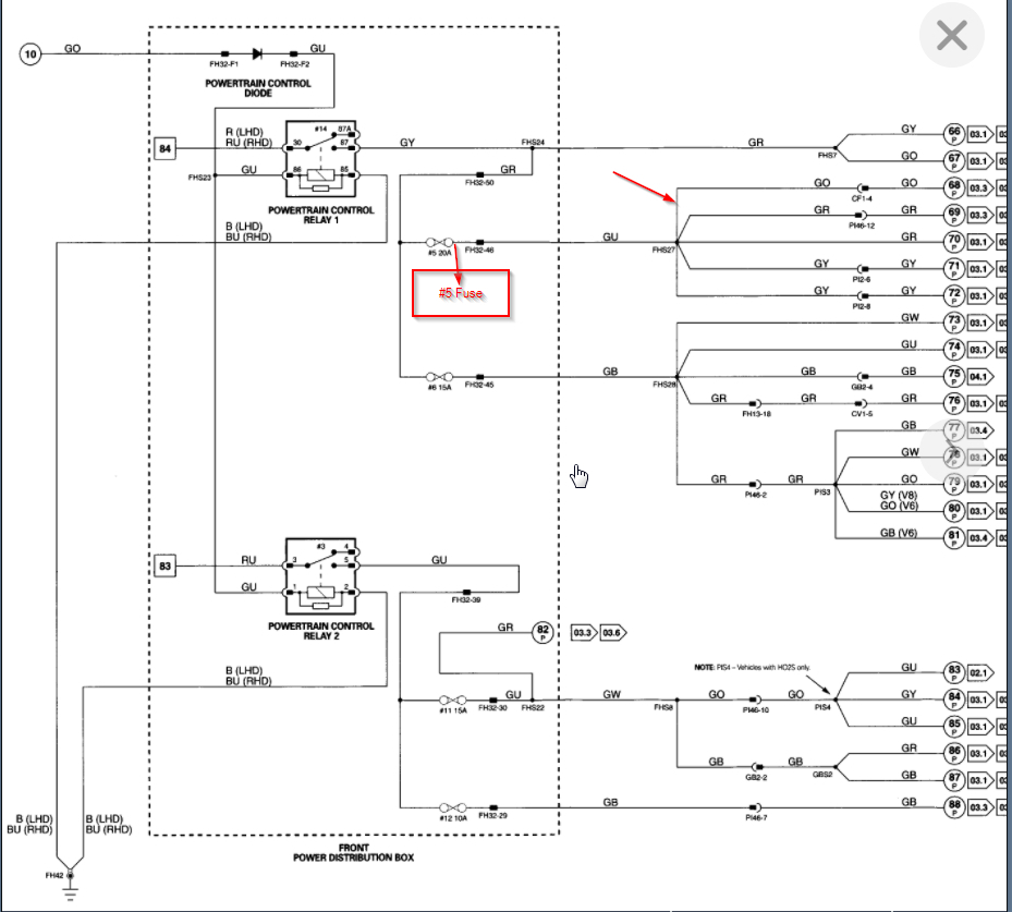
I have spent the last 13 months redoing this entire and end with a new paint. I have replaced the cooling fan because the motor burnt up because I couldn't get it to shut off unless unplugging it. I have replaced the radiator the ect, the thermostat flushed the system and now instead of the fan running all the time I have no fan. Could I get the wiring diagram for the 2000 it seems to be different than all other S Types. It has no fuse in the front box no 25 or 38.




