The cooling fan does not turn on?

Tiny
ANIL SINGH
  • MEMBER
  • 1999 CHRYSLER VOYAGER
  • 225,100 MILES
I put in a new fan relay still not working. Where is the grounding for the relay?
Friday, September 16th, 2022 AT 4:03 PM

1 Reply

Tiny
KEN L
  • MASTER CERTIFIED MECHANIC
  • 55,488 POSTS
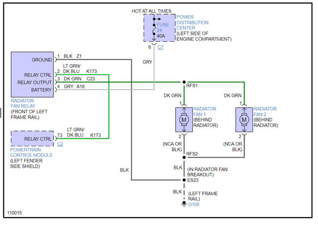
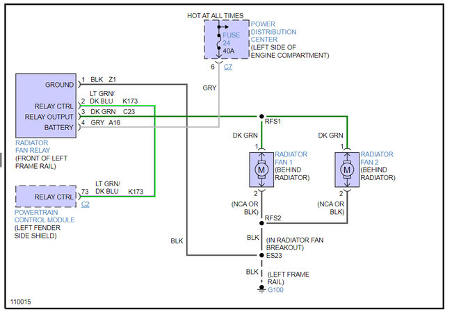
These have a fan speed control on the fame rail on the lower part near the radiator on the driver's side, here is a radiator cooling fan wiring diagram so you can see how the system works with the location of the fan motor speed control as well so you can replace it. They call it a relay, but it is the speed control.
Was this
answer
helpful?
Yes
No
Saturday, September 17th, 2022 AT 10:09 AM

Please login or register to post a reply.