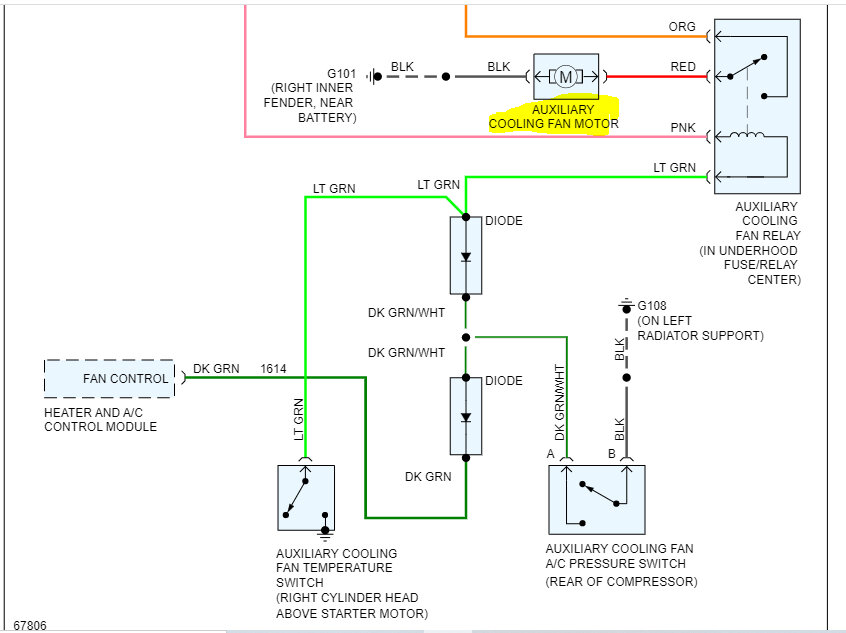
My fans to keep my engine from overheating are not turning on. I have changed both of the relays and also checked the fuse box. The relays are fine as well as the fuse box, but only one fan is still coming on. not sure what the next step needs to be.
Nov 25, 2022 at 4:55 PM

