code p1706

2005 NISSAN ALTIMA
130,000 MILES • 4 CYL • 2WD • AUTOMATIC
Avatar
TATOVASO
  • MEMBER
  • 1 POST
Neutral position switch been replace, wiring information in order to troubleshoot wiring. thanks
Sep 13, 2020 at 7:44 PM
Advertisement
Repair Safety Notice: This information is for general instructional purposes only. Vehicle repair can be dangerous. Verify all information, follow manufacturer service procedures, use proper tools and safety equipment, and consult a qualified repair shop when needed.
Avatar
JACOBANDNICKOLAS
  • AUTOMOTIVE REPAIR CONTRIBUTOR
  • 110,190 POSTS
Hi,

Here are the diagnostics for the code. The attached pics correlate with these directions.

________________


pic 1

On Board Diagnosis Logic

DTC Confirmation Procedure

CAUTION: Always drive vehicle at a safe speed.

NOTE: If DTC Confirmation Procedure has been previously conducted, always turn ignition switch OFF and wait at least 10 seconds before conducting the next test.

WITH CONSULT-II
1. Turn ignition switch ON.


pic 2

2. Select "P/N POSI SW" in "DATA MONITOR" mode with CONSULT-II. Then check the "P/N POSI SW" signal under the given conditions.
If NG, go to "Diagnostic Procedure" below.
If OK, go to following step.

3. Select "DATA MONITOR" mode with CONSULT-II.
4. Start engine and warm it up to normal operating temperature.


pic 3

5. Maintain the given conditions for at least 60 consecutive seconds.
6. If 1st trip DTC is detected, go to "Diagnostic Procedure" below.

Overall Function Check
Use this procedure to check the overall function of the park/neutral position (PNP) switch circuit. During this check, a 1st trip DTC might not be confirmed.

WITH GST
1. Turn ignition switch ON.


pic 4

2. Check voltage between ECM terminal 102 (PNP switch signal) and ground under the given conditions.
3. If NG, go to "Diagnostic Procedure" below.

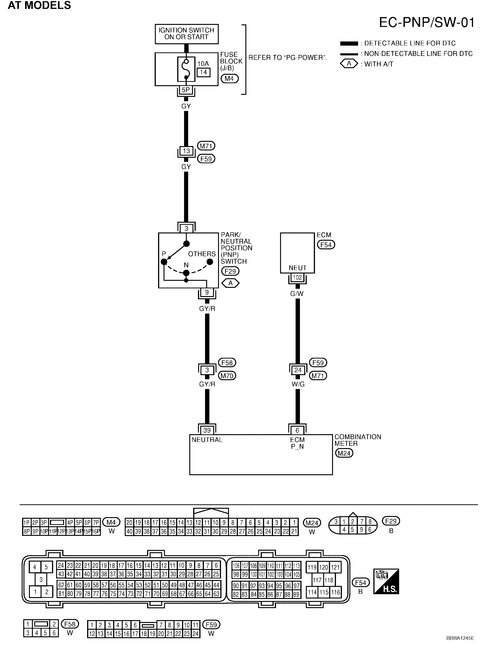
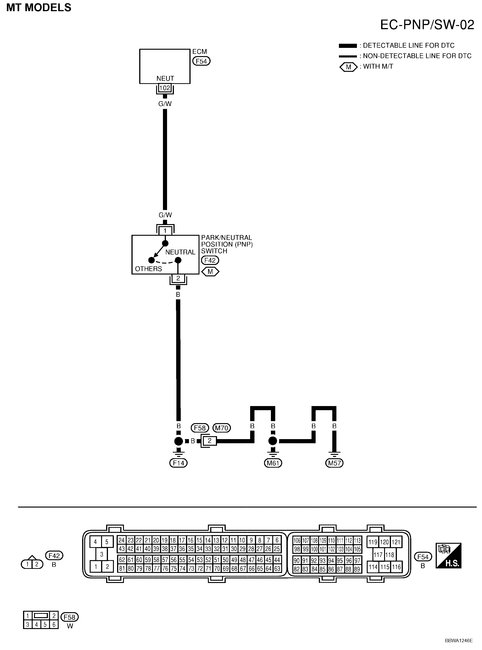
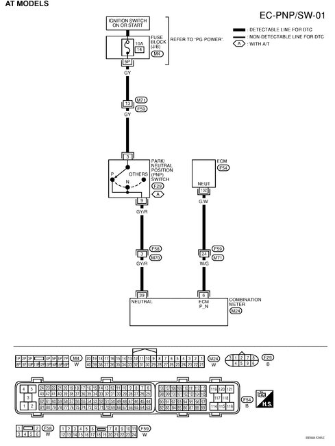
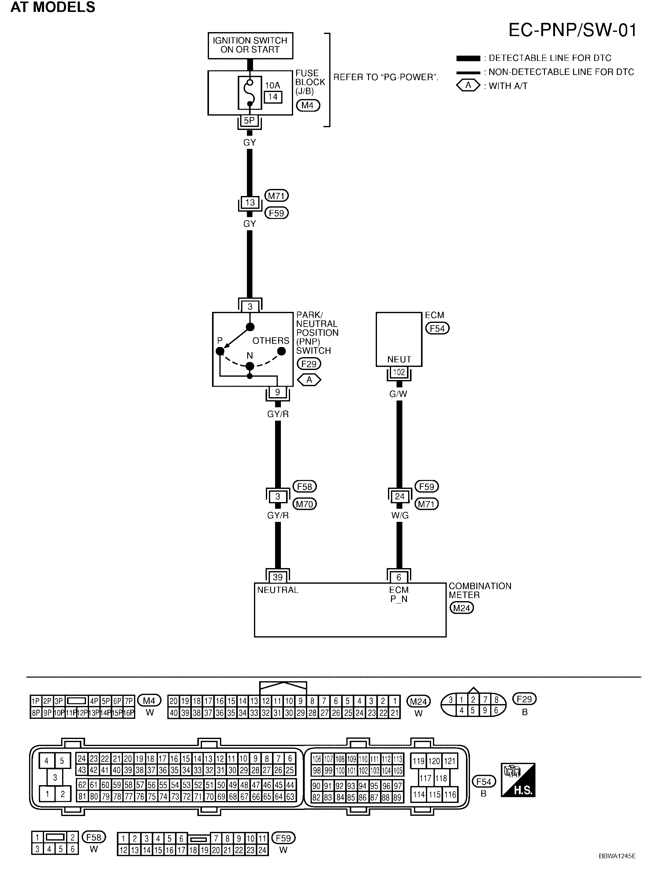
EC-PNP/SW-01
pic 5

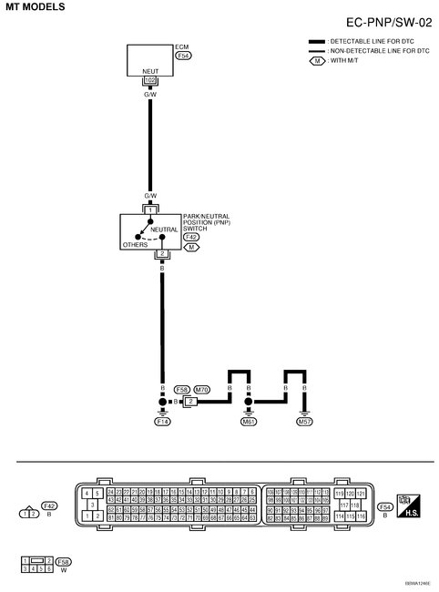
EC-PNP/SW-02
pic 6


pic 7

Wiring Diagram

Diagnostic Procedure
Diagnostic Procedure (Step 1)
pic 8


PROCEDURE A
Procedure A (Steps 1 - 2)
pic 9

Procedure A (Steps 3 - 6)
pic 10

Procedure A (Steps 7 - 12)
pic 11


PROCEDURE B
Procedure B
pic 12

______________

Let me know if this helps.
Joe
Sep 13, 2020 at 8:56 PM