Climate control problem no hot air

Tiny
TIM HENSEL
  • MEMBER
  • 1995 BUICK ROADMASTER
  • 5.7L
  • V8
  • 2WD
  • AUTOMATIC
  • 150,000 MILES
Sometimes the heat is warm sometimes it is cold. It is never hot and when I turn the heat on I get a belt squealing. It seems when it is really cold I have no heat.
Thursday, November 22nd, 2018 AT 6:46 PM

4 Replies

Tiny
JACOBANDNICKOLAS
  • MECHANIC
  • 110,194 POSTS
Hi and thanks for using 2CarPros.

First, do the following:

Check for proper engine coolant level.

2. Check engine for proper operating temperature (approximately 91°C (195°F)). If engine does not reach 91°C (195°F), replace thermostat assembly

3. With engine at normal operating temperature, check heater inlet and outlet hose temperature

Heater inlet hose temperature should be at or near engine operating temperature.

Heater outlet hose temperature should be slightly cooler than the heater inlet hose.

If heater hose temperatures are incorrect, replace heater core.

Let me know if this helps. Also, the added drain on the alternator from the blower motor may be the cause of the noise. Make sure the belt is tight and in good condition.

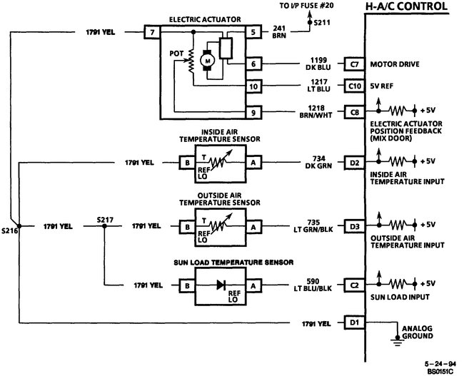
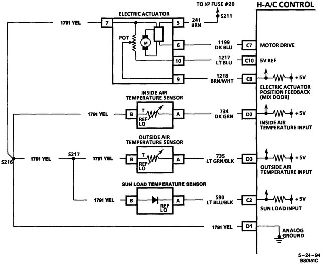
If you have a scanner, I have attached the diagnostic directions for the problem. They are somewhat involved. I had to cut each section in half so you can read them. I thought I would add them just in case you have the tools needed.

Make sure fuse 20 is good in the in car fuse box under the dash.

Let me know what you find.

Joe
Was this
answer
helpful?
Yes
No
+1
Thursday, November 22nd, 2018 AT 8:31 PM
Tiny
TIM HENSEL
  • MEMBER
  • 3 POSTS
Thank you sir. I will give it a shot. I sure hope it is not the heater core though that is a big job. I guess we will find out.
Was this
answer
helpful?
Yes
No
Friday, November 23rd, 2018 AT 12:31 AM
Tiny
TIM HENSEL
  • MEMBER
  • 3 POSTS
I do have another question on a positive note the 5.7 is the LT1 I put the cold air induction on it. I am curious about what would be the best exhaust mufflers and pipe size. I was also thinking about headers. Right now I am running Thrush Turbo Mufflers on it.
Was this
answer
helpful?
Yes
No
Friday, November 23rd, 2018 AT 12:37 AM
Tiny
JACOBANDNICKOLAS
  • MECHANIC
  • 110,194 POSTS
Welcome back:

I wish I could help out with the modifications, but honestly, I am not an expert at that. There are so many choices anymore. I do not like changing things because it often times leads to problems with the emissions systems on the vehicle.

Regardless, let me know if you have questions related to the heater. That I can help with. LOL

Take care,

Joe
Was this
answer
helpful?
Yes
No
+1
Friday, November 23rd, 2018 AT 2:52 PM

Please login or register to post a reply.