HOME
ASK A QUESTION
REPAIR GUIDES
BECOME A MEMBER
LOG IN
Login with Facebook
OR
Remember me
NOT A MEMBER?
FORGOT PASSWORD?
CONTACT US
PRIVACY POLICY
TERMS AND CONDITIONS
☰
Home
Chrysler
Fifth Avenue
Exterior Light
Headlight
1993 Chrysler 5th Avenue Headlight Doors
KAZZMD11
MEMBER
1993 CHRYSLER FIFTH AVENUE
6 CYL
FWD
AUTOMATIC
87,000 MILES
Headlight doors do not close
Thursday, October 22nd, 2009 AT 2:36 PM
2 Replies
DAVHI8
MEMBER
1 POST
Mine will not come on at all.
Was this
answer
helpful?
Yes
No
Saturday, February 4th, 2012 AT 12:38 AM
HMAC300
MECHANIC
48,601 POSTS
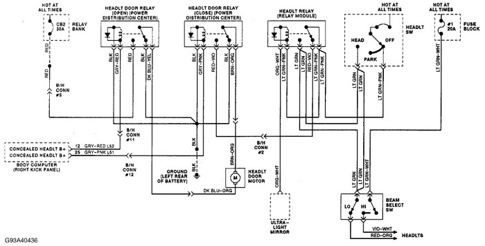
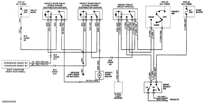
I'm sending teh schematic for auto headlight doors, check the close relay in the power dist
Image (Click to make bigger)
Was this
answer
helpful?
Yes
No
Saturday, February 4th, 2012 AT 12:56 AM
Please
login
or
register
to post a reply.
Related Headlight Content
VIDEO
Headlight Lens Replacement
Instructional repair video
GUIDE
Headlight Bulb Replacement
The headlight bulb is located inside a water tight headlight lens connected to the wiring harness using a weather tight electrical plug to help repel damage causing moisture...
Ask a Car Question. It's Free!
How to Replace Headlight Bulb Ford F-150
Headlight Bulb Replacement Dodge Caravan
Replace Headlight and Blinker Bulbs BMW 328i