Sunday, December 7th, 2008 AT 10:46 PM
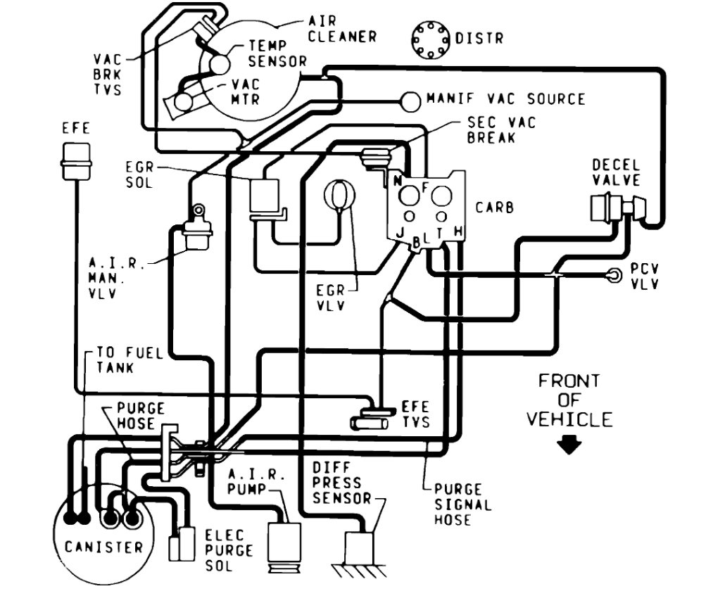
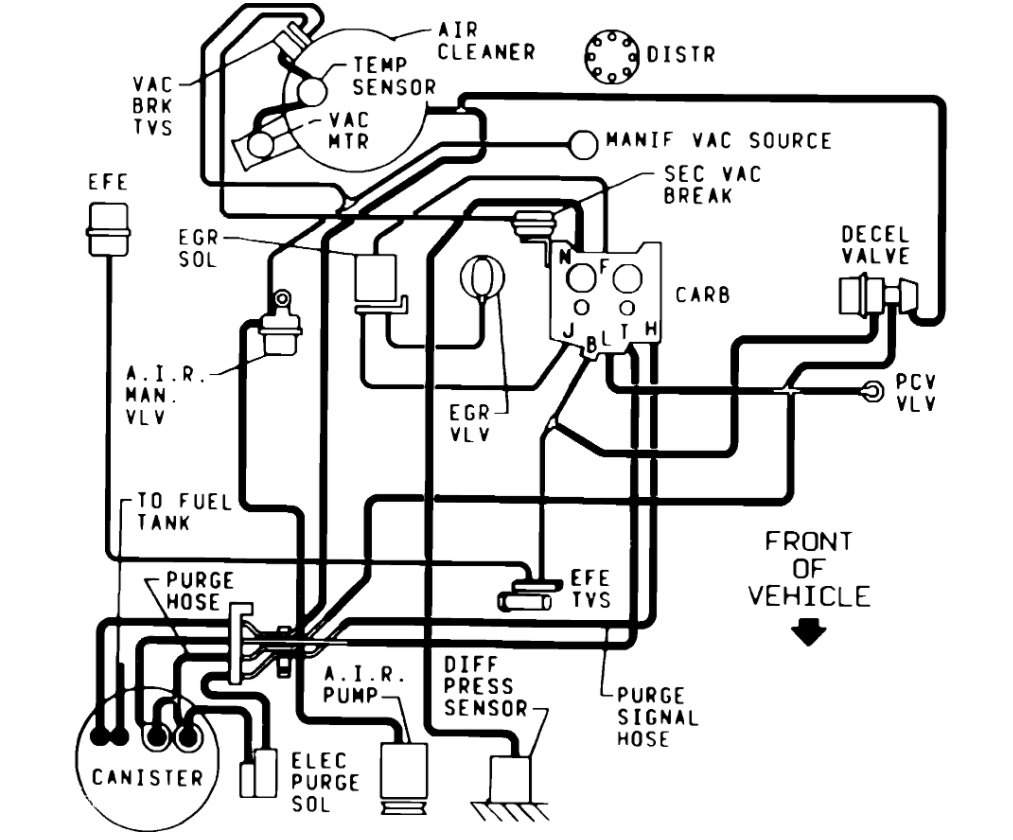
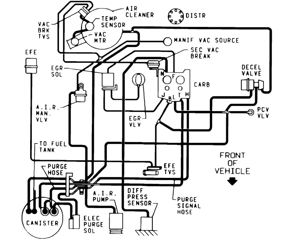
The pcv hose on the driver side of the 5.7 liter engine connects from the valve cover to the intake manifold. There is another smaller vacuum line that comes from this connection at the intake manifold. Where does this vacuum line connect? On the passenger side of this same engine, there are 3 hoses/lines that connect to the evaporation emissions purge solenoid vacuum switch. One to the canister purge solenoid, one to the purge fitting at the vapor canister, but where does the third vacuum line coming off this device connect to? No vacuum diagrams show these 2 lines.










