Security system preventing car from running

Tiny
JORYN PARKER
  • MEMBER
  • 1997 CHEVROLET LUMINA
  • 6 CYL
  • FWD
  • AUTOMATIC
  • 12,300 MILES
Car will not start, you can jump it from the starter and will run for about ten seconds and then shut off. Is there a way to bypass the security system to get the car started?
Wednesday, January 21st, 2009 AT 6:19 PM

14 Replies

Tiny
JDL
  • MECHANIC
  • 16,098 POSTS
Hello,

The best way to go is reset the system becasue you cannot bypass it. Here is a guide that will help you:

https://www.2carpros.com/articles/how-to-reset-a-security-system

Leave the key "on" until the security light stops flashing then turn the key off then start the car within five seconds that should do it.

Please let us know if you need anything else to get the problem fixed.

Cheers
Was this
answer
helpful?
Yes
No
-2
Thursday, January 22nd, 2009 AT 8:40 AM
Tiny
AARNGE3
  • MEMBER
  • 1 POST
  • 2000 CHEVROLET LUMINA
Six cylinder front wheel drive automatic.

How would I be able to bypass the security system on my car?
Was this
answer
helpful?
Yes
No
+1
Thursday, August 30th, 2018 AT 11:20 AM (Merged)
Tiny
JACOBANDNICKOLAS
  • MECHANIC
  • 110,192 POSTS
Hi.

If you are talking about a factory alarm system, you will need to see the dealer. Honestly, I am not sure it can be bypassed. If it as an aftermarket system, try to locate its power supply and remove the power from the system.

Joe
Was this
answer
helpful?
Yes
No
+1
Thursday, August 30th, 2018 AT 11:20 AM (Merged)
Tiny
MD67CPE
  • MEMBER
  • 4 POSTS
  • 1995 CHEVROLET LUMINA
  • 170 MILES
This car has what seems to be typical occasional no start problems that seem to be in the security system. Switch and keys have been changed in the past few years. I occasionally clean keys and switch with electronic cleaner. Sometime when this condition occurs, the security light on dash does not light during key on pre-start. Anyone found a solution to this or can the security system be wired around in a relatively simple way? Thanks in advance. Mike D
Was this
answer
helpful?
Yes
No
+1
Thursday, August 30th, 2018 AT 11:20 AM (Merged)
Tiny
MD67CPE
  • MEMBER
  • 4 POSTS
Regarding the above question, I should add that when it does not start, it does not crank at all. It eventually will start, at varying wait times. There is no juice at starter when this occurs. Mike D
Was this
answer
helpful?
Yes
No
Thursday, August 30th, 2018 AT 11:20 AM (Merged)
Tiny
JDL
  • MECHANIC
  • 16,098 POSTS
According to forum rules, I am not allowed to tell you how bypass the security, even if I knew how. Any applicable trouble codes? When the problem occurs, you can check the starter circuit. Any testing, make sure the transmission is in park or neutral and the e-brake is set.
Was this
answer
helpful?
Yes
No
+1
Thursday, August 30th, 2018 AT 11:20 AM (Merged)
Tiny
MD67CPE
  • MEMBER
  • 4 POSTS
Thanks for the reply, JDL. Probably for the best. No codes, just no crank. Found on here how to make the system relearn. I guess we must be doing that without realizing it when this happens. It seems to run in spells, going a long time in between "fits". Thanks again. Mike D
Was this
answer
helpful?
Yes
No
Thursday, August 30th, 2018 AT 11:20 AM (Merged)
Tiny
JDL
  • MECHANIC
  • 16,098 POSTS
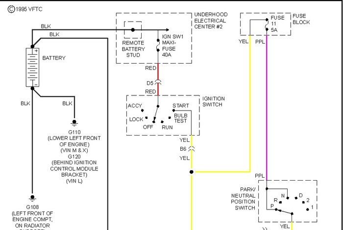
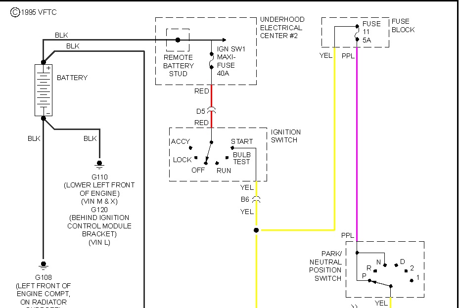
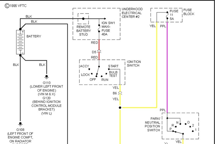
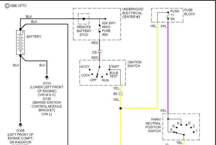
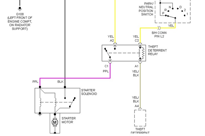
Is there a pellet in the key? There is information all over the web about bypassing that pellet, but, if the problem is elsewhere in the security system, that bypass will not work.

You could use a remote starter button on the starter solenoid, to see if it will crank? The leads on mine are not long enough to get me away from the vehicle, You have to be sure the transmission is in park or neutral and a functional e-brake is set. Even if you can crank it, if security issue, it still will not start, because of fuel enable.

Below is wiring for your starter.
Was this
answer
helpful?
Yes
No
+1
Thursday, August 30th, 2018 AT 11:20 AM (Merged)
Tiny
WRENCHTECH
  • MECHANIC
  • 20,761 POSTS
Here is what you need, but as JDL stated, this will only resolve an ignition key sensor issue. The rest of the system has to be working and cannot be bypassed.

The most common failure in these is the sensor in the ignition lock that reads the key pellet. That would mean replacing the ignition lock with a sensor included.

That sensor can be bypassed. You would need a digital ohmeter to measure the resistance of the pellet in the key. Now go to Radio Shack and buy a resister of the exact same value as the key pellet. Go to the base of the steering column and locate the two thin white wires that go up to the sensor. Cut the two wires and solder the resister between the two ends coming from the harness. This will permanently bypass the sensor but not the rest of the system.

Below are the key resistance choices.
Was this
answer
helpful?
Yes
No
+1
Thursday, August 30th, 2018 AT 11:20 AM (Merged)
Tiny
MD67CPE
  • MEMBER
  • 4 POSTS
Thanks for the extra information, people. I have tried to jump the car at the starter and it would not stay running. This system would seem like a better idea if your insurance company would give you a discount, haha. If it becomes chronic again, I may have to do the key resistor bypass. The last couple of days I have been straightening out a little right front damage from my wife inadvertently hunting deer. Thanks again. Mike D
Was this
answer
helpful?
Yes
No
+1
Thursday, August 30th, 2018 AT 11:20 AM (Merged)
Tiny
AZFEE
  • MEMBER
  • 2 POSTS
  • 2003 CHEVROLET LUMINA
  • 3.8L
  • V6
  • RWD
  • AUTOMATIC
  • 100,000 MILES
I have stock remote for key-less entry I just wanted to know all the combination of pressing the buttons on the key to activate or deactivate different options for car alarm. For example if I want to silent the alarm on lock/unlock or if I want the alarm to sound back on or lock/unlock what combination should I use on the remote key thanks?
Was this
answer
helpful?
Yes
No
Thursday, August 30th, 2018 AT 11:20 AM (Merged)
Tiny
KNOWLEDGE IS POWER
  • MECHANIC
  • 1,136 POSTS
I am pretty sure you cannot change that on that car. It will always honk when the lock/unlock buttons are pressed. I have never seen one that could be changed. You might double check and call the Chevrolet dealer service department and ask them, they will be glad to help you.
Was this
answer
helpful?
Yes
No
Thursday, August 30th, 2018 AT 11:20 AM (Merged)
Tiny
AZFEE
  • MEMBER
  • 2 POSTS
Thanks for your quick response. Actually if it is always honking than the problem is already gone. The main issue is when I lock/unlock only lights flash, but I cannot hear the honk. However, when it is already locked and I open the door lock with the key itself (i.E engaging the theft alarm) it starts to honk, which means the alarm device is working fine. Any idea if there are settings on the device from where I can program it?
Was this
answer
helpful?
Yes
No
+1
Thursday, August 30th, 2018 AT 11:20 AM (Merged)
Tiny
KNOWLEDGE IS POWER
  • MECHANIC
  • 1,136 POSTS
There are not that I know of.
Was this
answer
helpful?
Yes
No
Thursday, August 30th, 2018 AT 11:20 AM (Merged)

Please login or register to post a reply.