Monday, September 27th, 2010 AT 12:11 PM
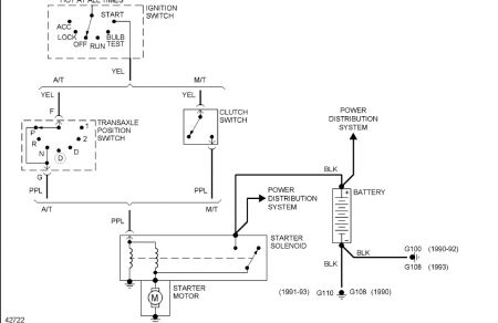
My Z34 was idle for about 10 months. It's a Z34, DOHC. It will not turn over. Has new battery, has power to all accessories, but only clicks when the key is turned.


