Wednesday, April 14th, 2010 AT 11:28 AM
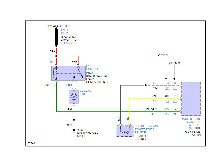
Hello, I am baffled why my cooling fan will not come on still. I replaced fan motor because it was bad. Replaced thermostat with new one. Did a test on my fan relay and it was bad, so I replaced it with brand new one. Just replaced the cooling temperature sensor with a new one. Fan will not come on ever, even when I turn a/c on. Car gets hot when idling because fan is not working. Please help, this is driving me nuts, Thank-you
