Tuesday, September 11th, 2007 AT 12:10 PM
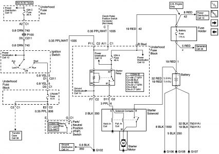
I have 99 chevy S-10 blazer 4wd, 4.3L v-6 auto matic tran, 114,000miles, My blazer wasn't starting I pulled the old starter and had it check and it was bad, got a new one and replace, and this was won't start the blazer, took that starter back and got a brand new start not reman, and now the blazer still won't start. I have checked all connection the the starter and battery, would you have any ideas or know what steps to try and troublrshoot this problem


