Will not crank or start

Tiny
EDDIE FABIAN
  • MEMBER
  • 2003 TOYOTA CAMRY
  • 2.4L
  • 4 CYL
  • 2WD
  • 1,800,000 MILES
Wont crank, new starter and solenoid. I checked the relay seems good. I can jump the solenoid at the starter cranks but does not start. How can I jump the neutral safety switch so the car will run? Thank you
Wednesday, July 15th, 2020 AT 5:38 PM

1 Reply

Tiny
KASEKENNY
  • MECHANIC
  • 18,907 POSTS
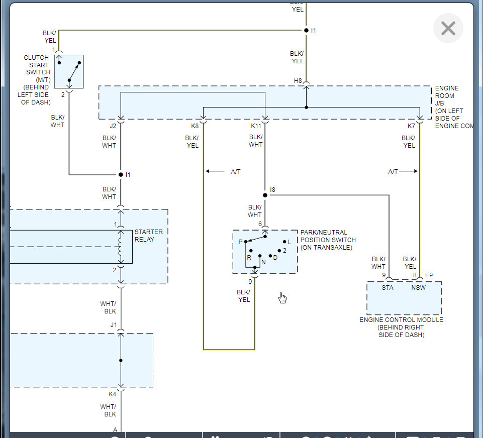
Unfortunately, this is not a switch that can be jumped or bypassed. Basically it needs to send a specific voltage to the ECM to tell it what position it is in.

I attached the testing and wiring diagram for the switch. However, if you have a scan tool that can monitor live data, just go into the ECM and see what it says for current gear. If should say park or neutral when you are trying to start it. If it does then this is not the issue.

This sounds like the ECM is shutting down the start so it may be this switch so I agree that we need to prove it out first.

Let me know what you find. Thanks
Was this
answer
helpful?
Yes
No
Thursday, February 25th, 2021 AT 3:48 PM

Please login or register to post a reply.