Tuesday, March 24th, 2020 AT 8:25 AM
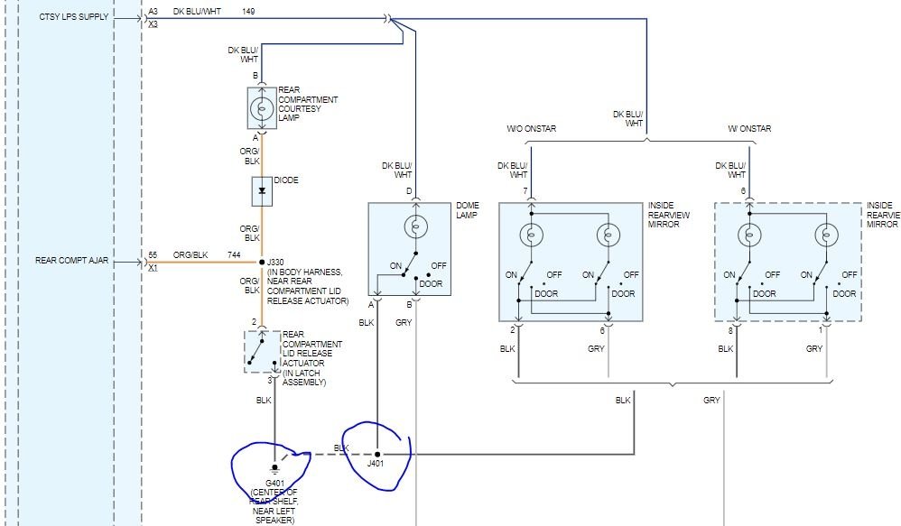
Hello, the cargo light does not work anymore. Checked fuses. Bulbs I did check one side of wires and one dose have power. I am thinking maybe a bad ground. Where is this ground on the car? Thank you, Bruce




