Saturday, March 11th, 2023 AT 8:02 AM
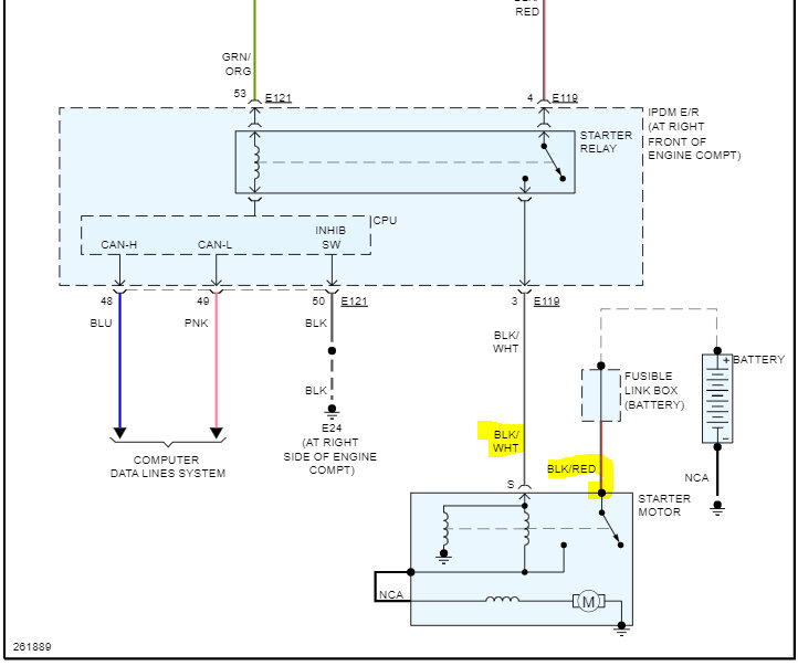
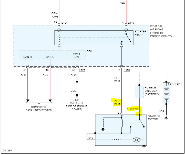
My car will crank but not start and i'm not sure how to find out if it could be the alternator or starter. (I don't think it's the starter because I can hear a click when I am trying to start the car) I know it's not the battery because I checked the voltage with a multimeter. The alternator is in a difficult location where I can't really get to it to check it and to be honest I don't know how to check or where to check the voltage of the alternator. Any help/ suggestions would be appreciated.


