Transmission stuck in park

Tiny
WMARTIN94
  • MEMBER
  • 1998 MAZDA 626
  • 4WD
  • AUTOMATIC
  • 109,000 MILES
My car cranks and runs. But stuck in park cannot change gear to drive.
Saturday, July 7th, 2018 AT 6:33 AM

3 Replies

Tiny
JACOBANDNICKOLAS
  • MECHANIC
  • 110,192 POSTS
Hi and thanks for using 2CarPros. Com.

Your vehicle is designed with a park lock system which will only allow you to shift from part when the brake is applied. When the brake is applied, power from the brake light switch is sent to a solenoid which then allows you to shift from park.

The first thing I need you to check is if the brake lights are working. Do this first and let me know what you find.

Take care,
Joe
Was this
answer
helpful?
Yes
No
+2
Saturday, July 7th, 2018 AT 9:05 PM
Tiny
WMARTIN94
  • MEMBER
  • 5 POSTS
Brake lights work fine.
Was this
answer
helpful?
Yes
No
+2
Sunday, July 8th, 2018 AT 3:34 PM
Tiny
JACOBANDNICKOLAS
  • MECHANIC
  • 110,192 POSTS
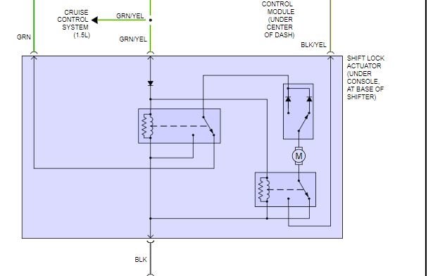
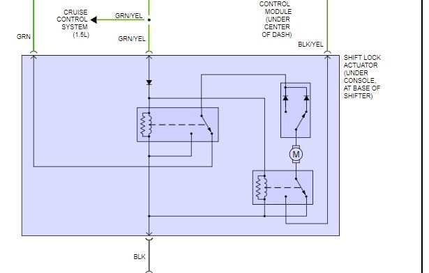
Hi again. If the lights are working, then either the shift interlock actuator or the cable which is the problem. I have attached several pictures for you to review. I do not know if you have a column shift or floor shift, so I attached both. The first pictures are for a shift lock override. It will allow you to shift out of park so you can use the car until it is fixed. The other pictures are of the aforementioned components. They are exploded views. Note, on the floor shift, the actuator is at the bottom of the shift lever. Also, picture 4 is part of the wiring schematic which shows the interlock and its position.

Let me know if this helps.

Joe
Was this
answer
helpful?
Yes
No
Sunday, July 8th, 2018 AT 8:47 PM

Please login or register to post a reply.