Wednesday, August 9th, 2023 AT 5:33 PM
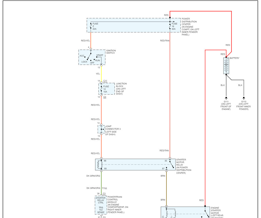
So, I just bought this car from an auction (blind sale) and when I went to turn on the car, the ignition wouldn’t start. At first it would sound like it was trying, there would be a sort of clicking sound almost. Based on the noise I heard and where it was coming from, I assumed it was the starter that was bad so I went to replace the starter but after I did that and went to start the car, nothing would happen. It wouldn’t even make the clicking sound like it did before. I would turn the key to on and it would be fine and then I would turn to start the engine and nothing. Assuming maybe the battery was the issue as well, I replaced the battery, but it did nothing as well. I ended up putting the old starter back on because it would at least try to crank with that one but after I put it back on, it also did nothing as well. I feel like it could still be a starter issue but I’m also not 100% sure. At first when the car was trying to crank and would make the clicking sounds, the sounds were coming from the starter but now I’m confused as to why it’s doing nothing now and what I should do next. Also, I should add that I had a key made for the car, but the locksmith said that the car didn’t need a chip. Is it possible that he was wrong and all I need is a key with a chip and have it programmed?






