Codes P0394 and p06dd

Tiny
DIVIDES
  • MEMBER
  • 2013 DODGE CHARGER
  • V6
  • 2WD
  • AUTOMATIC
  • 157,000 MILES
3.5L, Code p0394, is this a common one? Also, code p06dd.
Sunday, May 8th, 2022 AT 1:12 PM

5 Replies

Tiny
AL514
  • MECHANIC
  • 5,584 POSTS
Hello there. The P06dd is for the variable Dual Stage oil pressure system. It has two different pressure settings that the ECM changes depending on engine RPMs, it's at a lower setting for below 3,000 RPMs then switches over at 3,000 to 4,000 RPMs to a higher oil pressure. This can be as simple as an incorrect oil filter or a failing sensor. Below (diagram 1 and 2) is the code description.

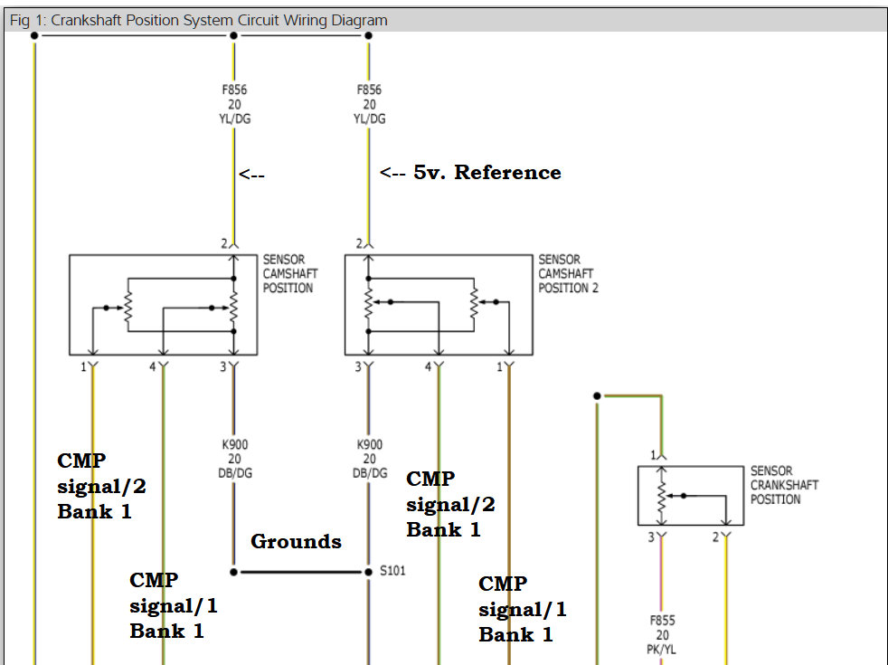
The other code P0394 is for the Camshaft Position sensor "B" Intermittent circuit fault. I'm trying to find the correct wiring diagrams for this one, these are a new type of sensor. They are a magnetic rotary encoder type of sensor. So, when changing these sensors out, keep all magnetic objects away from the sensor and the camshaft. The OEM wiring diagrams are not matching up so as soon as I find the correct one's I'll post them here. But it's the sensor 6B on the fourth diagram below. This car has two camshaft position sensors, but the two main ones monitor four encoder wheels. So, each sensor consists of 4 circuits. Thats why it's taking a minute to find you the correct diagram.
I have the diagnostic trouble shooting charts for this code if needed, but it does say to repair any P06dd codes first, since the VVT runs on oil pressure that would make sense.

See if there is a PID on your scan tool for oil pressure, there should be, I would erase the code and go for a test drive and monitor that PID to see if the oil pressure rises after 3,000 RPMs, because the code is for oil pressure being stuck low. You might want to do an oil change with a different filter first and see if that helps prevent the code from coming back. If it does there might be an issue with the dual stage oil pump system. It's not just an oil pump, there is a solenoid that controls the two different pressures. So, it can be an oil pressure sensor failure, the pump, the solenoid or just the fact that there's a cheap oil filter on there with the incorrect oil in the vehicle.
There is a TSB on the P06dd code though (pages 3, 4, 5) and the P0394 code information is the last two pages. But there are some fixes listed such as replaced oil pressure sensor, replaced oil, replaced oil filter. So, I would try those before replacing the oil pump assembly.
Diagrams 9 and 10 are the 4 camshaft position signals.
Was this
answer
helpful?
Yes
No
Sunday, May 8th, 2022 AT 3:50 PM
Tiny
DIVIDES
  • MEMBER
  • 954 POSTS
Okay, I will change the oil and filter. Where is this dual pump located?
Was this
answer
helpful?
Yes
No
Sunday, May 8th, 2022 AT 4:42 PM
Tiny
AL514
  • MECHANIC
  • 5,584 POSTS
It's a big job, it is driven by its own chain from the crankshaft. Its chain sits in front of the main timing chain on the crankshaft. It says the oil pan needs to be removed, so let's hope it's a faulty sensor or something to do with the oil or filter. The pump has its own chain tensioner and spring. The third diagram shows the solenoid that switches to change the pressures.
Was this
answer
helpful?
Yes
No
Sunday, May 8th, 2022 AT 6:33 PM
Tiny
DIVIDES
  • MEMBER
  • 954 POSTS
So, if oil and filter does not do it that could be the oil pressure sensor which is located where? By the oil filter? If the engine has a very minimal tick, could a wring filter cause that since it is affecting the pressure as you mentioned above?
Was this
answer
helpful?
Yes
No
Sunday, May 8th, 2022 AT 6:46 PM
Tiny
AL514
  • MECHANIC
  • 5,584 POSTS
The oil pressure sensor is located on the oil filter housing, there are two sensors on the housing. The other is the Oil Temperature sensor, The pressure sensor will be a 3-wire sensor and the Temperature sensor will be two wires. If the engine has a tick to it, I'm assuming on the upper end, that's where they usually start to make noise, I would look up what kind of oil is supposed to be run in the vehicle whether it be synthetic or not and the correct viscosity (5-30, 5-20, 0-20, etc, ) and make sure it has exactly what it's supposed to have. Sometimes people just take their cars to quick lube places, and they just put whatever they have in the cars and it's terrible for the vehicles, especially these newer ones.
The system basically has two settings, below 3,000 RPMs (Low Pressure Mode Regulation) the oil pressure will be around 29 PSI and that's with the pressure solenoid On, above 3,000 RPMs the solenoid will shut off and the pressure will rise to 65 PSI. But can get as high as 145 PSI (max).
So, on your scan tool you should be able to monitor the PID for the pressure and see what the ECM is reading. I'm hoping the oil change will stop the ticking at idle (I'm assuming that's where you're noticing it the most). If nothing changes and you see that the pressure is lower than 29 PSI, I would be concerned with the pump, they put the TSB out for a reason.
Another thing is we don't know the condition of the inside of the engine. If there is a lot of carbon build up due to lack of maintenance, you might be able to try an oil treatment to see if that would clear up some build up. If the oil galleys/passages have build up and that's restricting oil volume to the upper end, then that wouldn't be a pump issue necessarily.
I'm skeptical about oil treatments, but it might be worth a try,
I have also seen some fixes where replacing the oil filter housing took care of the p06dd. You can try taking the filter housing off and see what the condition inside it is as well. Try cleaning it out if needed. I would try as many things like this as possible before replacing the pump due to the amount of work it is to get the pump out.
The 4 diagram has a list of all the possible reasons for the code, Replacing the pressure sensor being at the top of the list. Just by this list it looks like even slight oil leaks can trigger this code.
But start with the oil change and pull up some live data while on a road test and see what you get.
Was this
answer
helpful?
Yes
No
Monday, May 9th, 2022 AT 12:09 AM

Please login or register to post a reply.