Monday, March 3rd, 2025 AT 12:44 PM
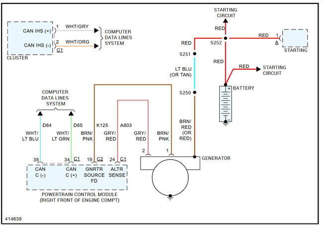
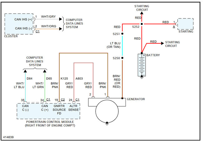
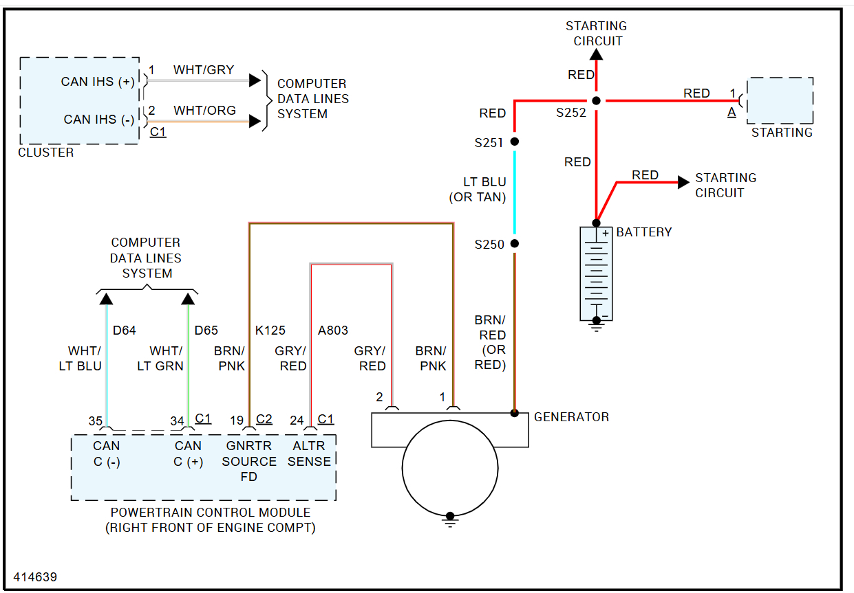
My vehicle listed above internal voltage regulator went out. Well, the previous owners just bypassed it and put an external regulator on there. I am having to go back to factory on the TIPM connectors because I bought a new computer. And I am confused where some of these wires go. I have a white and orange wire and a brown wire that goes into the C1 but don’t know which slot they go in? Someone please help!












