Blower motor

Tiny
RETIREDAUTO
  • MEMBER
  • BUICK LESABRE
1995 buick lesabre 3.8l vin(L) THE BLOWER WILL NOT SHUT OFF EVEN WITH KEY OUT. HAS 12 V TO RESISTOR AT ALL TIMES KILLING BATTERY UNLESS I DISCONNECT THE PLUG TO BLOWER. I HAVE TRIED TO LOCATE ALL RELAYS AND DISCONNECT ONE AT A TIME (UNDER HOOD ON FIRE WALL AND ALSO IN RIGHT KICK PANEL. I NEED HELP PLEASE. THANKS IT HAS ATC HEAD
Sunday, February 25th, 2007 AT 10:47 AM

15 Replies

Tiny
CHEVY22
  • MECHANIC
  • 1,375 POSTS
Did you pull the resistor out and look at it, they short all of the time, or try pulling the plug to the resistor

let us know

jim
Was this
answer
helpful?
Yes
No
Sunday, February 25th, 2007 AT 11:38 AM
Tiny
RETIREDAUTO
  • MEMBER
  • 46 POSTS
Hey jim I did disconnect the resistor, didn't remove resistor, but with key off I don't think it should have 12 volts should it?
Was this
answer
helpful?
Yes
No
Sunday, February 25th, 2007 AT 12:02 PM
Tiny
CHEVY22
  • MECHANIC
  • 1,375 POSTS
The power stars under the hood fuse #3 this is hot at all time then it goes to the high spped relay (center rear of engine compartment) that relay should have one red hot iwre blue wire that goes to the resistor and an orange wire that goes to the control if the relay is staying open you would have power at the resistor all of the time which you should not since the relay controls the power to the resistor and to the control head and actually there are two blower relays under the hoot the other gets power from the fuse panel inside the car and feeds power to the control head, I really think is the fan wont go off its an open relay or a short in the control head, check it out and let me know

thanks
jim

oh and leave some feedback if you were happy with your help, we all donate our time here helping others free of charge
Was this
answer
helpful?
Yes
No
Sunday, February 25th, 2007 AT 12:21 PM
Tiny
RETIREDAUTO
  • MEMBER
  • 46 POSTS
Thanks for the help I will look into that, like I stated earlier w/ blower plugged in key off I disconnected relays one at a time, may be I have to find both of them at once, I wish I had a schematic for this stupid car, thanks i'll get back.
Was this
answer
helpful?
Yes
No
Sunday, February 25th, 2007 AT 1:17 PM
Tiny
RETIREDAUTO
  • MEMBER
  • 46 POSTS
Jim I started looking at the relays under hood and you stated a relay w/red/blue/orange, in center of eng comp on firewall, no such puppy, I again disconnected all relays still had blower? Reconnected all relays then pulled single red wire from resistor has 12v all the time(should it?), Un plug resistor connw/3 wires blower off. Recomm. Conn's went inside of veh. To try to change blower speed, hit auto and blower went off and now will not work at all. Atc head shows blower speed adjusting, but I think when it was working it was stuck on high, I removed blower resistor and tried to see if it was melted/corroded(like you origionally stated)butt it looks like an old style gm ign. Module(in dist) mounted on a big ass heat sink, I triied to measure resistance from single red wire term. Across to other term's. OL on all 3 other terminals, I believe this thing is junk. But I need to know if that single red wire should have constant power even w/ key out, or is atc head suspect also. Pleaseee ck. Into this for me and let me know, this is a family freebee repair for my niece who doesn't have much$$$$ to buy alot of parts thanks alot
Was this
answer
helpful?
Yes
No
Sunday, March 4th, 2007 AT 1:52 PM
Tiny
CHEVY22
  • MECHANIC
  • 1,375 POSTS
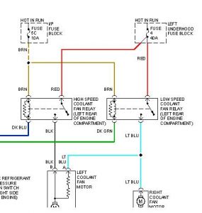
RED WIRE IN RELAY AS IN DIAGRAM SHOULD HAVE 12V


http://www.2carpros.com/forum/automotive_pictures/59481_Noname_4.jpg

Was this
answer
helpful?
Yes
No
+1
Sunday, March 4th, 2007 AT 2:04 PM
Tiny
RETIREDAUTO
  • MEMBER
  • 46 POSTS
Hey jim. I stated the resistor has 2 connectors 1 conn. Has single red wire constant hot. And the 2nd resistor conn. Has apurple a blk and a grey w/ blk. The relays I am looking at none have the combination of wire colors as in your diag. Should the resistor have key off 12v? This thing has auto temp control, might be a diff. Schematic out for it?
Was this
answer
helpful?
Yes
No
Sunday, March 4th, 2007 AT 2:19 PM
Tiny
CHEVY22
  • MECHANIC
  • 1,375 POSTS
I DONT THINK SO THATS WHY I THOUGH IT MAY BE THE RELAY STUCK OPEN
Was this
answer
helpful?
Yes
No
Sunday, March 4th, 2007 AT 2:26 PM
Tiny
CHEVY22
  • MECHANIC
  • 1,375 POSTS
WAIT ON AUTO AC IT IS HOT AT ALL TIMES SORRY HAD MANUAL AC CHECK THIS OUT


http://www.2carpros.com/forum/automotive_pictures/59481_Noname_6.jpg

Was this
answer
helpful?
Yes
No
Sunday, March 4th, 2007 AT 2:32 PM
Tiny
RETIREDAUTO
  • MEMBER
  • 46 POSTS
Hey jim then I am not finding the right relay under the hoodto disconnect to see if resistor power is cut, but the blower is not getting power nowany way if at a loss. If u got any more suggestions I am all ears thanks again tim
Was this
answer
helpful?
Yes
No
Sunday, March 4th, 2007 AT 2:32 PM
Tiny
CHEVY22
  • MECHANIC
  • 1,375 POSTS
IF IT IS AUTO AC AND YOU HAVE A FAX PM AND NUMBER AND I WILL FAX 2 DIAGRAMS TO YOU
Was this
answer
helpful?
Yes
No
Sunday, March 4th, 2007 AT 2:35 PM
Tiny
RETIREDAUTO
  • MEMBER
  • 46 POSTS
Hey jim i, ll have to try and get a hold of u tomorrow w/ a fax # I do appreciate all the info u can get me, u going to be online tomorrow so when I get to the marina I can get onand get the # to u, and I see on the last diag. It shahs a fuse 11?In relay ctr is that in right kick panel, and what should I see at grey and blk wire fron atc head to resistor? Thanks again
Was this
answer
helpful?
Yes
No
Sunday, March 4th, 2007 AT 2:42 PM
Tiny
CHEVY22
  • MECHANIC
  • 1,375 POSTS
HERE IS THE OTHER SIDE WITH THE INFO THAT PERTAINS TO THE SYSTEM YOU SHOULD BE ABLE TO SAVE THESE FILES AND OPEN THEM IN YOUR PICTURE VIEWER , THEY ARE JPEG


http://www.2carpros.com/forum/automotive_pictures/59481_Noname_7.jpg

Was this
answer
helpful?
Yes
No
Sunday, March 4th, 2007 AT 2:49 PM
Tiny
RETIREDAUTO
  • MEMBER
  • 46 POSTS
Hey jim last question of the day. I don't have power at the purple wire fuse #11 where is the relay cntrl center, is it on rirht side kick panel under dash. Like I stated the blower quit working altogether now. And all I did was hit the auto switch! Thanks again
Was this
answer
helpful?
Yes
No
Sunday, March 4th, 2007 AT 3:56 PM
Tiny
CHEVY22
  • MECHANIC
  • 1,375 POSTS
CHECK POWER AT THE BLOWER WITH KEY ON AND BLOWER ON HIGH.
Was this
answer
helpful?
Yes
No
Sunday, March 4th, 2007 AT 5:56 PM

Please login or register to post a reply.