brake warning light on instrument panel still on after replacing brake booster

2013 CHRYSLER TOWN AND COUNTRY
100,000 MILES • 6 CYL • 2WD • AUTOMATIC
Avatar
PSTEN17148
  • MEMBER
  • 1 POST
We replaced the brake booster on this vehicle and afterwards the brake warning light on the instrument panel came on and has not gone off. We have checked fluid level, checked emergency brake, checked the connections, everything we can think of. After checking the circuit it seems like there is a short in the wire. How do we find a wiring diagram? Or do you have any other suggestions? Please help! Family vacation starts in T minus 2 days!
Thanks so much!
Jul 25, 2020 at 2:55 PM
Advertisement
Avatar
CARADIODOC
  • CAR REPAIR CONTRIBUTOR
  • 34,308 POSTS
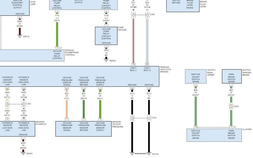
There's a third switch that turns the red warning light on. That's the "pressure-differential switch that is turned on by the pressure-differential valve in the combination valve on the frame rail under the master cylinder. Follow the two steel lines from the master cylinder to that combination valve. The wire to that switch is right in the middle, on top of the assembly. Unplug that wire. If the warning light goes off, there is either a leak in half of the hydraulic system, or improper bleeding procedures caused that valve to move off-center, then it got stuck. Ford pressure-differential valves are extremely time-consuming and frustrating to try to reset. GM's and Chrysler's valves are spring-loaded to return to center, but they often stick. A good hard jab to the brake pedal usually pops them free, then they re-center on their own and the warning light goes off.

If the warning light is yellow, that is for anti-lock brakes. The ABS Computer will turn the system off and turn the yellow warning light on any time the red warning light is on because the computer doesn't know why the red one is on, but it could be for a reason that prevents it from performing the anti-skid functions safely. In other words, solve the problem that caused the red light to turn on, cycle the ignition switch off and back on, and the yellow warning light will be off too.

Given the service that was just performed, it is possible the float in the brake fluid reservoir dropped down and got stuck. Rather than banging on the reservoir in an attempt to reset it, we would rather know what caused the issue before we blindly make it go away. So, instead, carefully unplug the connector at the side of the reservoir. If the red warning light goes off, it was on due to that low-fluid level switch. Now that we know that, it is likely you only need to poke the float a little to get it to free up and return to its normal position.

There isn't much of a diagram to look at. This one is a part of it that shows the switches in the lower right corner. If you can't read it, I'll expand it some more for you.
Jul 25, 2020 at 3:34 PM
Advertisement
Repair Safety Notice: This information is for general instructional purposes only. Vehicle repair can be dangerous. Verify all information, follow manufacturer service procedures, use proper tools and safety equipment, and consult a qualified repair shop when needed.