Brake lights not working

Tiny
EXAUISITE78
  • MEMBER
  • 2002 CHRYSLER TOWN AND COUNTRY
  • AUTOMATIC
  • 154,045 MILES
I just bought my van two weeks ago. The brake lights works fine when I bought it but driver head light did not work. Checked the bulb and it's fine but replaced it anyway. My mechanic checked everything for the headlight and can't get it to work. Brake lights stopped working at the same time four days ago. Been in the shop two days and can't find the issue. He has checked the fuses, switch, bulbs, sockets and other stuff and of now he is going through wires with no luck.
Wednesday, March 13th, 2019 AT 10:59 AM

1 Reply

Tiny
ASEMASTER6371
  • MECHANIC
  • 52,796 POSTS
Good afternoon,

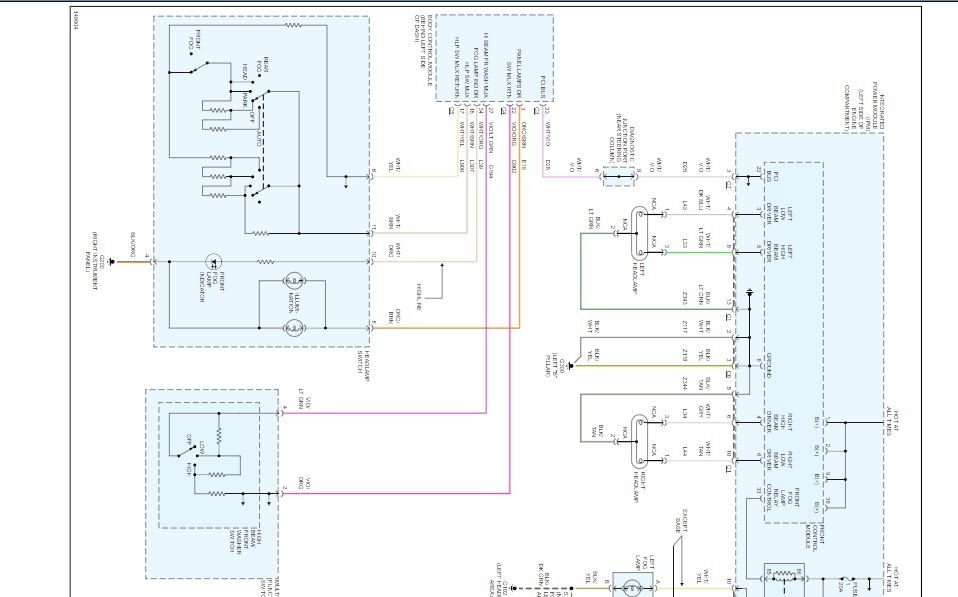
The headlight are controlled by the TIPM or the fuse box module. This is a very common failure for this issue. I attached a diagram for you to view to see if there is power going to the headlamp. If there is no power, the fuse box module is the failure in most cases.

Roy

As far as the brake lights, I attached the procedure for the switch at the brake pedal. Check it for voltage to the switch.

Roy

REMOVAL
1. Disconnect and isolate the battery negative cable from its post on the battery.
2. Remove silencer panel below steering column and knee blocker.

Fig.3 Pedal And Brake Lamp Switch
imageOpen In New TabZoom/Print

3. Remove the brake lamp switch by rotating the switch in a counterclockwise direction approximately 30 degrees and pulling it out of the bracket.
4. Release the locking tab and disconnect the wiring connector from the switch.
5. Discard the brake lamp switch. It must not be reused.

INSTALLATION

CAUTION: Do not reuse the original brake lamp switch. The switch can only be adjusted once. That is during initial installation of the switch. If the switch is not adjusted properly or has been removed for some service, a new switch must be installed and adjusted.

1. Mount and adjust the NEW brake lamp switch using the following procedure:
a. Connect the wiring connector to the switch and latch the locking tab.
B. Install the switch in its bracket by aligning the index tab on the switch with the slot in the mounting bracket.
C. When the switch is fully seated in its bracket, rotate the switch clockwise approximately 300 to lock the switch into place.
Was this
answer
helpful?
Yes
No
Wednesday, March 13th, 2019 AT 1:36 PM

Please login or register to post a reply.