Tuesday, June 8th, 2021 AT 5:00 PM
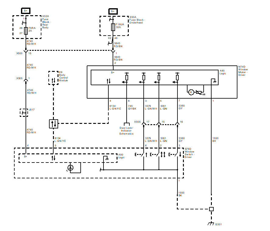
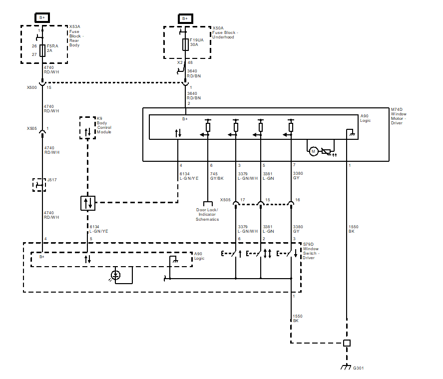
I had a diagnostic done and was told my body control module failed but can't find its location. Where is it in the car listed above? I thought glove box or center console area. I can't figure out how to remove the glove box so hopefully someone can help. The only problem i'm having is the drivers window switches are not working. So had diagnostic done and came with body control module issue. Can you help guide me to its location?



