Blower motor fan does not turn on

Tiny
MARKISSYRILLUS
  • MEMBER
  • 1995 FORD F-350
  • 7.3L
  • V8
  • TURBO
  • 4WD
  • MANUAL
  • 312,000 MILES
It has turned on a couple of times by hitting the dash or slamming the door. I have also put straight power from battery to motor and motor does turn on. Thanks for your help.

Mark
Sunday, January 30th, 2022 AT 1:53 PM

1 Reply

Tiny
CARADIODOC
  • MECHANIC
  • 34,489 POSTS
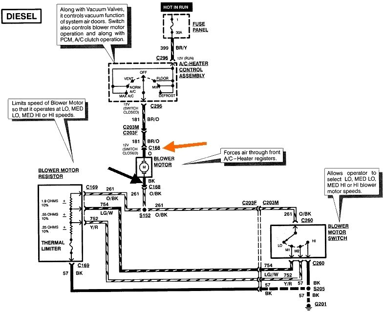
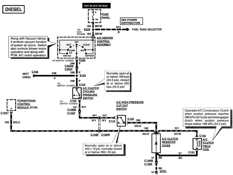
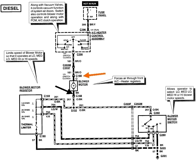
There's a number of common suspects for intermittent operation. Probably the best suspect is worn brushes inside the motor. A clue is once the motor is running, it will rarely stop on its own until you switch it off.

The next best suspects are overheated switches including part of the ignition switch. The clue to overheated ignition switch contacts or connector terminals is when the motor quits, everything else on that circuit will also be dead. Common things include power windows, radio, wipers, and sometimes the cigarette lighter. Overheated ignition switch contacts occur more frequently to owners who are in the habit of turning it on and off while the heater fan switch is set to one of its higher speed settings. That causes a lot of arcing inside the ignition switch.

Same for the heater mode and speed switches. The contacts can become overheated, then that heat migrates out to the connector terminals causing them to overheat and weaken. We can discuss those repairs if that's what we find.

The easiest test points to access are usually right at the fan motor. The goal now is to catch it in its dead state with the ignition and mode switches turned on. Don't bang on anything in an attempt to get it to run as then there's no defect to search for. You can use a digital voltmeter, but for this type of problem, a standard, inexpensive test light is the best choice. Also, to be valid, these measurements must be taken with everything plugged in and connected. Back-probe alongside the orange wire in the motor's plug. If it lights up bright but the motor isn't running, back-probe the black wire. If you find 0 volts there, the motor must be replaced for worn brushes. If you have 12 volts on the black wire, the defect is beyond that point, specifically, the motor speed switch or the resistor assembly. We can rule out the resistor if the fan doesn't run on the highest speed setting.

Let me know what you find up to this point.

https://www.2carpros.com/articles/how-to-use-a-test-light-circuit-tester

Was this
answer
helpful?
Yes
No
Sunday, January 30th, 2022 AT 5:09 PM

Please login or register to post a reply.