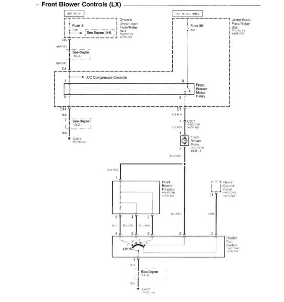
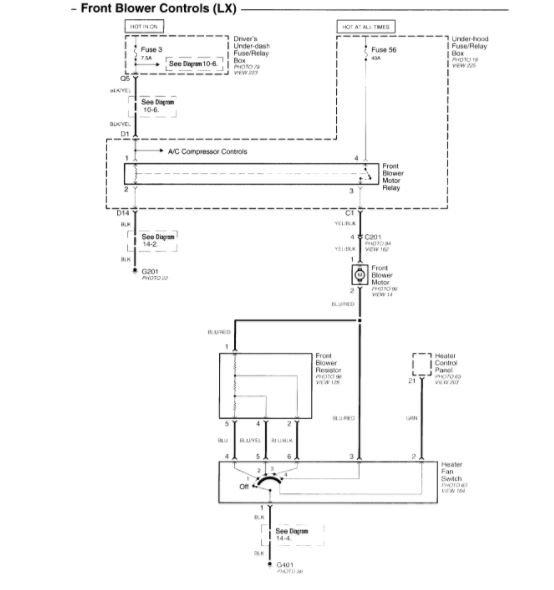
Friday, December 29th, 2017 AT 6:21 AM
The front heat is warm (what is coming out) but the blower does not blow. I have already replaced the blower motor and the resistor. Any other suggestions?



