Battery light came on then the ABS light came on

Tiny
ALIKAY
  • MEMBER
  • 2007 CHEVROLET MALIBU
  • V6
  • AUTOMATIC
  • 179,221 MILES
Battery light came on then the ABS light came on. While I was driving steering wheel locked then my car shut off. I have put in a new battery, but car still wont hold a charge.
Wednesday, February 19th, 2020 AT 12:31 PM

3 Replies

Tiny
ASEMASTER6371
  • MECHANIC
  • 52,796 POSTS
Good afternoon,

You have a charging system issue. The alternator and the PCM control the charging system.

https://www.2carpros.com/articles/how-to-check-a-car-alternator

I attached a flow chart for checking the system. You need to go through that or have someone test it for you to determine the issue.

The ABS light is a result of the low voltage. It will go away when the charging system is repaired.

Roy
Was this
answer
helpful?
Yes
No
Tuesday, April 27th, 2021 AT 9:39 AM
Tiny
ALIKAY
  • MEMBER
  • 2 POSTS
Fuses are all good replaced the ones that were blown the battery reads a good voltage 12.8 and the alternator reads 14.3 but for some reason the alternator not charging the battery still keeps.
Was this
answer
helpful?
Yes
No
Sunday, December 11th, 2022 AT 5:51 PM
Tiny
CARADIODOC
  • MECHANIC
  • 34,491 POSTS
This thread is really old with no follow-up replies. Is this still the same problem that started two years ago? If so, what has been done since then?

"Fuses are all good replaced the ones that were blown". How can they all be good and some were blown? Very little here makes sense. If you put some punctuation in this huge sentence, I'm going to try to help you figure this out. I don't have a lot of time left in my life, so we have to do this as quickly as possible. If there were some blown fuses, which ones, and why did they blow? I can find a layout of the fuse boxes if that will help.

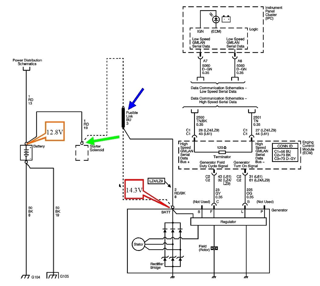
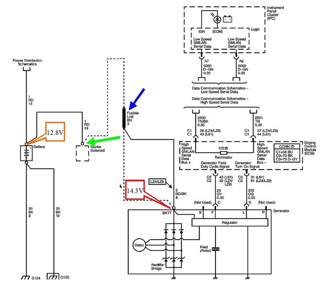
12.8 volts is too high for a battery's voltage unless it was just taken off a charger. That's measured with the engine not running. 12.6 volts indicates a battery is good and fully-charged. Anything higher is due to "surface charge". That's an abundance of electrons that made it into the electrolyte but haven't been absorbed into the plates yet to be stored. To get a more accurate reading after charging, turn on a load for a few seconds, such as the head lights, to remove that surface charge.

If that voltage was taken with the engine running, 12.8 volts is too low. The acceptable range is 13.75 to 14.75 volts. The 14.3 volts had to have been taken with the engine running, but where did you take that reading? You should find that at the fat output wire bolted to the back of the generator, and across the battery terminals. The voltages at both places must always be exactly the same at all times. If you find they are different, suspect the fuse or fuse link wire is burned open.

This diagram is for the 3.5L engine. If you do indeed have 14.3 volts at the generator, (red callout box), and 12.8 volts at the battery, (orange callout box), both with the engine running, the fuse link wire, (blue arrow) is burned open. That typically only happens if two or more of the generator's internal diodes are shorted, or if a metal tool touches that terminal at the same time it touches something metal on the engine.

By the way, the starter solenoid, (green arrow), is not part of this circuit. GM simply uses that terminal as a convenient tie point rather than running a separate wire all the way back to the battery. Don't let that confuse you. This is the place to look though for that fuse link. It will be a dull-colored section of wire, typically around four inches long, spliced into the rest of the wire. It will be a smaller diameter than the rest of that wire, making it the weak link in the chain. You test them by tugging gently on them. If it's good, it will act like a piece of wire. If it's burned open, it will act like a rubber band.

If you have to replace the fuse link wire, first we should know why it burned open so we don't waste a lot of time and effort with the new one, then replace it with a new piece you find at any auto parts store. This is special wire with insulation that won't melt or burn. It is selected by insulation color to denote its current rating. Typically the new piece is around 12" long which is enough to cut to make two or three repairs.

Normally the voltage regulator monitors system voltage at a particular point, but with GM's systems, the regulator looks at the generator's output voltage as a starting point. That means it will still regulate the generator's output voltage close to normally without being able to see the battery's voltage, as in when that fuse link is burned open. What that means to you is the 14.3 volts you found at the generator can be perfect, but no current can get back to the battery to keep it charged while you're driving. The battery will have to power the entire electrical system until it runs down. That can take as much as an hour, but usually a lot less, depending on how many other things are turned on, such as head lights, heater fan, radio, and things like that. The battery may only last around 15 minutes.

Let me know of any other voltages or observations that are relevant to this problem. Also please include specific symptoms related to this.
Was this
answer
helpful?
Yes
No
Tuesday, December 13th, 2022 AT 4:46 PM

Please login or register to post a reply.