Thursday, July 25th, 2019 AT 6:54 AM
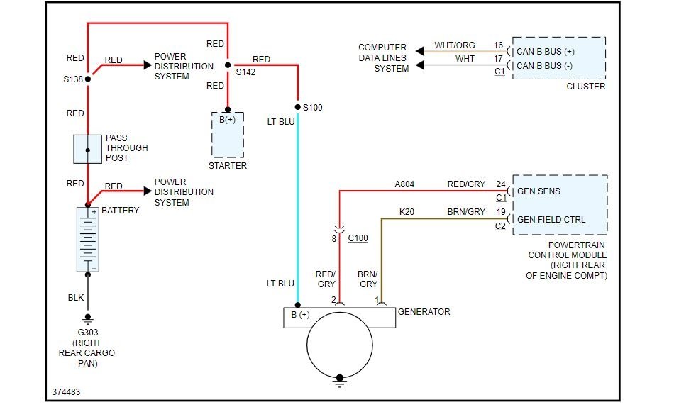
Car dash lights would flicker then car would shut off after a few minutes. Every couple of months I got a jump and it would work fine of 2 to 3 months. Happened 3 times. Then lights started coming on one at a time so I pulled over and car would not turn back on after shut off. Got a jump but it ran for a few seconds then shut off. Checked battery at AutoZone it was bad. Bought a new one installed connections good, but then the battery light came on. Note that did not happen with the old battery. Check with volt meter it was down 11.2 volts and declining. Checked at alt it read same as battery but even lower now. Bought new alt from AutoZone had them bench test it and it came back good, but still same as before. At battery and alt volt read same as each other but declining longer it ran started at 11.6 down to 10.2 when I turned it off about 3 minutes later. Note that the battery read lower than 12 volts to start with car off since I bought it. Bought an external voltage regulator wired it to the alt and fuse box in the front. Still same reading. Same at alt as battery and declining however, with car off battery now reads slightly over 12 volts. Check volts, car off, at fuse, at alt, and voltage regulator showing 12 volts. Turn car on it drops to 11.5ish and declines over time, but step on the gas and it would go up a 0.01 volt every 5 to 10 seconds. Turned the resistance down and even up on regulator, but same results.


