Saturday, November 14th, 2020 AT 11:59 AM
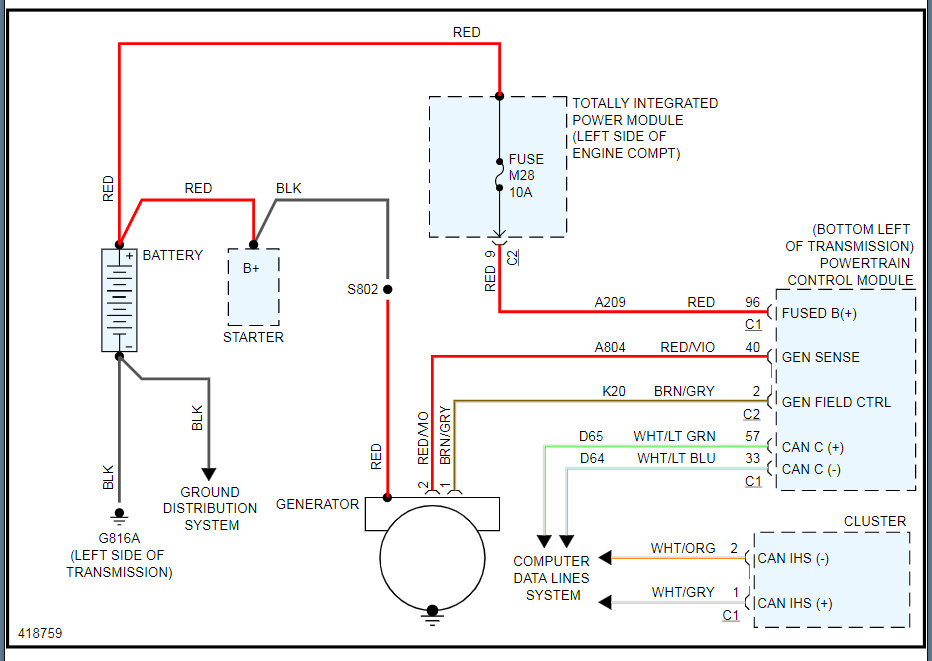
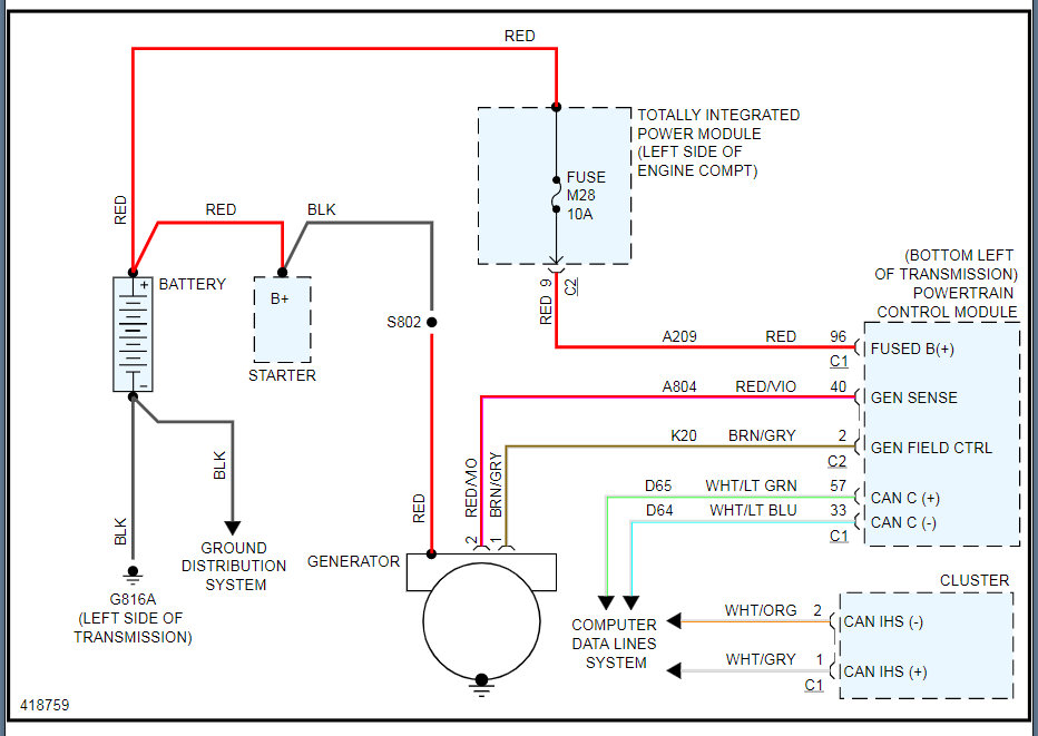
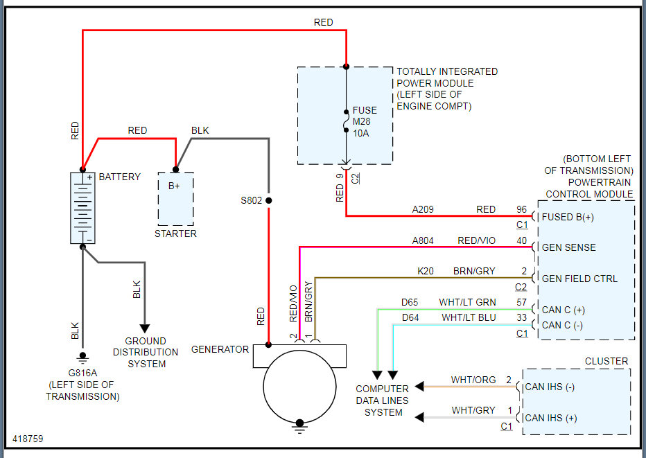
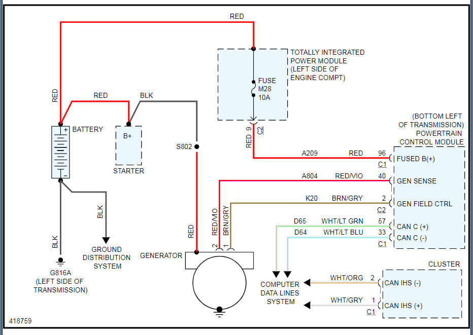
I had the alternator tested, it produced 14Vdc. I checked the wiring from the alternator to the PCM and didn't find a problem. I have replaced the battery, alternator and the PCM. I can't find the right circuit diagrams for the charging system on this vehicle. Thanks for your help.




