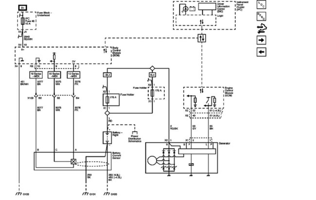
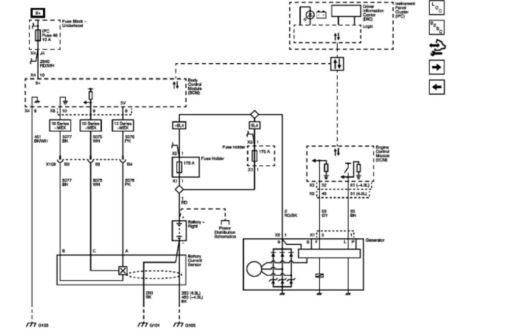
I have the truck listed above z71 and the battery isn't charging. I have taken the alternator to local parts store and bench tested and it passed while it off truck. when I brought truck to same parts house had it tested in truck it failed. what would cause the alternator to not charge while In the truck?
Dec 20, 2020 at 10:30 AM
