Auto shut down fuse blows

Tiny
CMONEYDOG
  • MEMBER
  • 1997 JEEP WRANGLER
  • 4.0L
  • 6 CYL
  • 4WD
  • MANUAL
  • 200,000 MILES
Once in awhile when on the trails and climbing things my vehicle blows the ASR then I just put a new 30amp in and starts right up. What would cause this?
Saturday, May 2nd, 2020 AT 5:15 PM

5 Replies

Tiny
CARADIODOC
  • MECHANIC
  • 34,463 POSTS
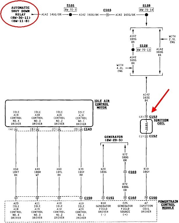
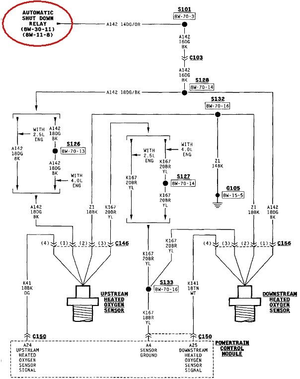
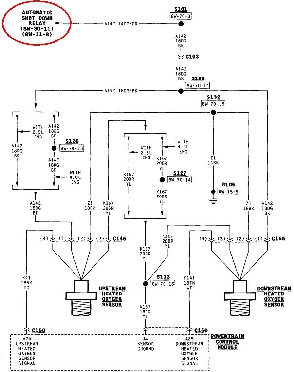
That circuit feeds the ignition coil(s), injectors, alternator field, and oxygen sensor heaters. On some models, a common cause for the fuse to blow intermittently is the wiring harness near the oxygen sensors falls down onto hot exhaust parts and shorts out. Check that first. If you can get the short to act up more often, there is a trick to prevent wasting a lot of fuses. You'll need a 3057 light bulb, or something similar, two universal spade terminals, and a pair of small jumper wires, (clip leads). I'll prepare a wiring diagram for this circuit.
Was this
answer
helpful?
Yes
No
Saturday, May 2nd, 2020 AT 6:40 PM
Tiny
CARADIODOC
  • MECHANIC
  • 34,463 POSTS
The first drawing shows Fuse 6 in the Power Distribution Center, (under-hood fuse box). That should be the one that's blowing.

The next four diagrams show everything that's on the ASD circuit.
Was this
answer
helpful?
Yes
No
+1
Saturday, May 2nd, 2020 AT 10:01 PM
Tiny
CMONEYDOG
  • MEMBER
  • 3 POSTS
You are a great help, this was the issue found it right away. The wire was laying across the manifold and could tell it was rubbing. Thank you greatly.

On a different note a buddy has 1998 Jeep Wrangler and it loses oil pressure if he does not keep it at high RPM, by chance would you have any suggestions?
Was this
answer
helpful?
Yes
No
Sunday, May 3rd, 2020 AT 10:11 AM
Tiny
RENEE L
  • ADMIN
  • 1,260 POSTS
Hello CMONEYDOG,

My name is Renee and I am the site's editor. I noticed at the bottom of your question you asked about your buddies Jeep. Can you please start a new question please? The reason being; in order for the site to properly index questions they need to about one issue/vehicle otherwise people will not be able to find the answer to that question under a different subject. The site is here to assist those that need direct help but also provide a resource for others that have the same issue.

For your convenience here is the link:

https://www.2carpros.com/questions/new

Make sure you are logged into the site before clicking on the link

Thank you for using 2CarPros and have a great rest of your day!

Renee
Was this
answer
helpful?
Yes
No
Sunday, May 3rd, 2020 AT 11:40 AM
Tiny
CARADIODOC
  • MECHANIC
  • 34,463 POSTS
Very happy to hear you solved the problem.
Was this
answer
helpful?
Yes
No
Saturday, May 9th, 2020 AT 7:06 PM

Please login or register to post a reply.