Friday, September 2nd, 2022 AT 3:37 AM
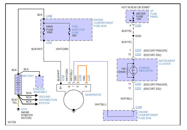
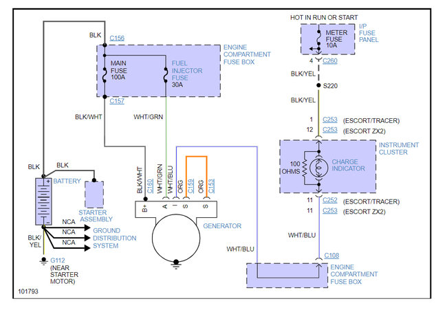
Alternator discharging, dash battery light off with key ignition on. Could it be the stator plug (grey plug connector) the small single wire one of 3 plugs on alternator? Basically, I would like to bypass this, I've seen various videos online, not sure what to do. The alternator was bench tested at the auto parts store, came out good. Check battery connections, clean and tight, with brand new battery as well.





