Tried replacing Instrument Cluster and BCM. Checked fuses under the dash and under the hood. I haven't found any fuses in the trunk as some information indicates.
What makes me think it wasn't fuses is that when I would turn the ignition switch on I would get a very faded display on the speedometer (this is the digital speedometer, not the analog one), for a few seconds then scramble, then go "black". Which makes me think it is a voltage problem or a module loading down the voltages for all three displays. A fuse wouldn't act that way, but it doesn't mean it didn't blow a fuse along with the original problem. Then all seven segments went totally black and wont come on at all.
I replaced the BCM and the original problem indicated with the seven segment displays coming on barely then fading to black. Now once again I have nothing. I also tried unplugging the heater/AC control module under the BCM, in case it was bad and loading everything down but no change.
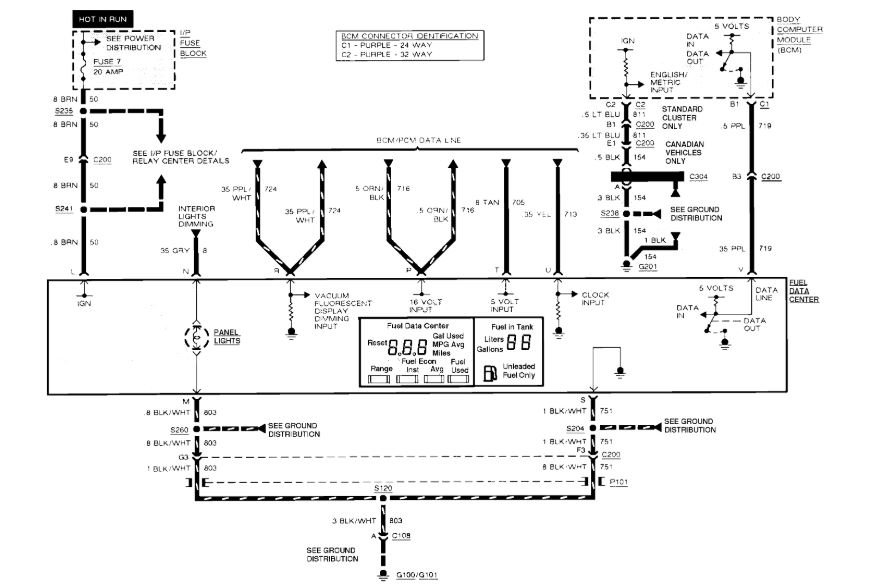
I am a 40+ year digital electronic tech but not an automotive one. I find the schematics less than adequate and scattered all over the place. It looks like the Climate Control module gets +5 and +12 volts. The instrument cluster schematic indicates a +5 volt input, and the fuel info center's schematic, I can't find.
I am going to check voltages tomorrow but I need to know the following:
Is +5 and +12 VDC the only voltages involved?
Is there another fuse panel feeding these voltages to the dash in the trunk somewhere?
Is there another module I don't know about which could be taking out all three displays?
Is the BCM and the ECM the same thing, and if not where is the ECM? I keep seeing this referred to both ways.
Thanks
Sunday, February 24th, 2019 AT 11:02 PM



